400 183 0060
2024年10月15日11:04
1/5
司法部、国家发展改革委:中华人民共和国民营经济促进(草案征求意见稿)西安市住建局:关于开展工程项目业绩补录和核实工作的通知西安市住建局:关于公布《房建市政工程项目招标投标交易流程和交易事项目录清单》的通知北京市住建委:关于进一步落实招标人主体责任加强招投标服务监管有关事项的通知陕西省住建厅:关于开展工程项目业绩补录和核实工作的通知
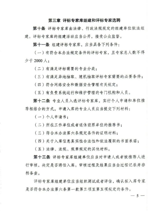
龙年开门红!亿诚管理荣列"2024年1月全国工程监理中标百强"第75位,陕西省第2!战疫同行:一封来自雁塔区慈善会的感谢信奋楫前行,再创佳绩|亿诚管理荣获2021年度中价协工程造价咨询企业信用评价AAA级不忘初心,载誉前行|亿诚管理获得工程咨询单位乙级资信评价行而不辍,履践致远|亿诚管理喜获招标代理机构2021年信用评价AAA级企业