本文由特约外部专家,四川同兴达建设咨询有限公司黄传洲老师撰写,并授权发布。
编者言:随着国内外的建筑市场不断的发生变化,投资主体也更 加多元化,工程咨询服务不仅能够提供优质高效工程咨询,也更能满 足各方面的需求。
随着我国经济的发展,社会的分工门类也越来越齐全。全过程工 程咨询服务业是紧跟着建筑行业的繁荣,产生的新的服务咨询模式, 目的是为了提高服务质量和项目品质,有效地规避了风险,使工程的 施工建设能够更具科学性和合理性。使工程建设的质量和效率得到不 断的优化和提升,促进工程建设行业的发展和进步。
工程咨询(无论是单一的监理、造价、招投标)都在我国改革开 放以来的经济建设中发挥着重要的作用,对工程建设提供各方面的支 持和帮助,成为重要的经济产业。
全过程工程咨询服务是指由咨询单位提供建筑全生命周期内的 策划咨询、前期可研、勘察设计、招标代理、造价咨询、BIM、监理、 项目管理、竣工验收及运营保修等各个阶段的管理服务,对工程的建 设效果进行分析和评估,给工程建设提供了深度融合的服务。全过程 工程咨询服务涉及到 1+N 的知识和领域更加多元,需要进行进一步的 分析,以使工程咨询服务的质量得到巩固和发展。
本文章是笔者在从事行业多年以来,以及个人对行业认知的情况 下,简单的对全过程工程咨询进行了探讨性描述及个人对工程全过程的咨询服务的概念理解和重要性,对全过程咨询服务进行浅表性分析 和研讨,希望能够帮助到行业友人们的成长。并提出具体建设工程咨询服务的合理化建议。
一、全过程工程咨询相关政策梳理:
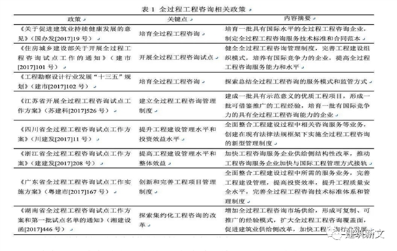
全过程工程咨询在国外的发展政策、技术标准、行业推广和应用实 践已经较为成熟,并形成相应的规范。国务院办公厅在 2017 年 2 月 发布的《关于促进建筑业持续健康发展的意见》中提出了培育全过程 工程咨询的要求,并在 2017 年 5 月的《住房城乡建设部关于开展全 过程工程咨询试点工作的通知》中确定北京、上海、江苏、浙江、福 建、湖南、广东、四川 8 省(市)以及 40 家企业开展全过程工程咨 询试点,各试点省市也制定了工作方案,探索全过程工程咨询管理制 度和组织模式,为全面开展全过程工程咨询积累经验(如表 1)。

二、对我国目前全过程工程咨询政策进行分析,如下特点:
(1)管理创新,完善技术。

400 183 0060