青海省工程建设项目招标投标管理办法(征求意见稿)

为进一步整治规范我省工程建设项目招标投标活动,保证工程质量,提高工程投资效益,推动高质量发展,根据省委省政府工作安排,我厅起草了《青海省工程建设项目招标投标管理办法(征求意见稿)》,现公开向社会征求意见。
请社会各界人士于2024年1月25日18:00前通过信函或电子邮件形式对《青海省工程建设项目招标投标管理办法(征求意见稿)》提出意见建议。邮件标题及信封请注明“工程建设项目招标投标管理办法征求意见稿意见”。
(一)电子邮件:发送至电子邮箱qhszjtztbjg@163.com
(二)书面信函:邮寄至西宁市五四西路65号建筑科技大厦719室省住房城乡建设厅建筑业监管处收,邮编:810000。
附件:《青海省工程建设项目招标投标管理办法(面向社会公开征求意见稿)》.doc
青海省住房和城乡建设厅
2024年1月15日
青海省工程建设项目招标投标管理办法
(征求意见稿)
第一章 总则
第一条 为规范青海省工程建设项目招标投标活动,维护招标投标当事人合法权益,提高市场配置资源的效益和效率,保证工程质量,推动经济高质量发展,根据《中华人民共和国招标投标法》《中华人民共和国公路法》《中华人民共和国水法》《中华人民共和国建筑法》《电子招标投标办法》等法律、行政法规,结合本省实际,制定本办法。
第二条 本省行政区域内从事建筑、公路、水利、市政等工程的新建、改建、扩建活动(统称工程建设项目),其咨询、勘察、设计、施工、监理、工程总承包、设备采购过程中的招标投标,适用本办法。
部门规章对工程建设项目招标投标有规定的,从其规定。
第三条 省发展改革委指导和协调全省招标投标工作。省住房城乡建设厅、省工业和信息化厅、省交通运输厅、省水利厅、省农业农村厅、省政务服务监管局、省政府国有资产监督管理委员会等部门,按照规定的职责分工对有关招标投标活动实施监督管理。
县级以上地方人民政府有关部门按照规定的职责分工,对招标投标活动实施监督,依法查处招标投标活动中的违法行为。
第四条 青海省工程建设项目招标投标依托青海省公共资源交易平台实现全流程电子化,招标投标活动应当按规定的交易流程和操作方法进行。各级公共资源交易中心负责建立统一规范的电子化招标投标交易场所,为招标投标活动提供服务,招标投标活动中的数据电文应当按照《中华人民共和国电子签名法》和招标文件的要求进行电子签名并进行电子存档。
第五条 工程建设项目招标投标活动推行招标人负责制。招标人的法定代表人是招标活动的第一责任人,招标人应承担招标过程、招标结果的主体责任。招标人、招标代理机构应按照青海省招标投标进场交易项目档案管理相关规定对招投标完成档案资料的收集、整理和保管。
第六条 信用评价作为招标投标活动中商务标的重要评价因素之一,应将信用评价结果在依法必须招标的工程项目中有所体现,对在“信用中国”网站(www.creditchina.gov.cn)中被列入严重失信主体名单、被列入失信被执行人、安全生产领域严重失信惩戒名单、拖欠农民工工资失信联合惩戒对象名单,以及被行政主管部门依法限制参加投标且在处罚期内的市场主体,应限制其参加政府投资工程建设项目招标投标活动”。
第七条 禁止招标代理机构人员以任何形式进入评标现场。
省公共资源交易中心应当为招标人、招标代理机构人员进行的协助评标工作提供电子条件,对协助评标工作与评标委员会的交流进行全面如实记录,做到可查验、可追溯。
第八条 禁止任何单位和个人以任何方式非法干涉招标投标活动。
第二章 招标
第九条 招标人应当使用国务院发展改革部门、有关行政监督部门制定的标准文本。结合招标项目的特点和需要,编制资格预审公告、招标公告、资格预审文件、招标文件。招标人应当有进行招标项目的相应资金或者资金来源已经落实,并应当在招标文件中如实载明。招标人应当安排充足的时间接受潜在投标人的疑问,并全面、清晰、实质性地回答疑问。招标人应当确定投标人编制投标文件所需要的合理时间。资格审查文件、招标文件应当与资格预审公告或者招标公告同时发布。
第十条 对于按照国家有关规定需要履行项目审批、核准手续的招标工程建设项目,招标人应当按照项目审批、核准部门确定的招标范围、招标方式、招标组织形式开展招标。
第十一条 国有资金占控股或者主导地位的依法必须进行招标的工程建设项目,采用经评审的最低投标价法、合理低价法、技术评分最低标价法评审的项目应采用资格后审办法对投标人进行资格审查。
采用资格预审的施工招标项目,可以采用合格制或者有限数量制。在资格预审合格的投标申请人过多时,可以由招标人从中选择不少于12家资格预审合格的投标申请人。
第十二条 工程建设项目的投标人资格条件仅限于投标人投标合法性审查和投标人投标能力的审查。投标人投标合法性审查包括投标人是否是正式注册的法人或其他组织、是否具有独立签约的能力、是否处于正常经营状态、是否有相互串通投标等行为、是否正处于被暂停参加投标的处罚期限内等;投标人投标能力的审查主要包括投标人的概况、投标人的经验与信誉、投标人的财务能力、投标人的人员配备能力、审查完成项目的设备配备情况及技术能力。
第十三条 招标人对投标人工程业绩的资格设置应当与项目特点、项目规模、复杂程度相当。对施工工艺简单、技术和性能、地域没有特殊要求的工程不得要求类似项目业绩限制排斥新成立企业。
对于投标人资格条件中要求投标人具备完成过质量合格的类似工程业绩的,招标人可以对工程业绩设置1个指标要求,或者设置多个指标要求但仅需满足其中之一即可。上述指标仅限于工程规模、类似的特殊结构形式、类似的特殊施工工艺等方面,有关造价、面积、长度等规模性量化指标要求不得超过招标工程本身所对应的指标的2/3。法律、法规、规章等对投标人资格条件另有规定的,从其规定。
第十四条 招标人应当合理划分标段、确定工期,提出质量、安全目标要求,并在招标文件中载明。标段的划分应当有利于项目组织和施工管理、各专业的衔接与配合,不得利用划分标段规避招标、限制或者排斥潜在投标人。
第十五条 招标人结合招标项目的具体特点和实际需要,设定潜在投标人或者投标人的资质、业绩、主要人员、财务能力、履约信誉等资格条件,不得以不合理的条件限制、排斥潜在投标人或者投标人。
除《中华人民共和国招标投标法实施条例》第三十二条规定的情形外,招标人有下列行为之一的,属于以不合理的条件限制、排斥潜在投标人或者投标人;
(一)强制要求潜在投标人或者投标人的法定代表人、企业负责人、技术负责人等特定人员亲自购买资格预审文件、招标文件或者参与开标活动;
(二)通过设置备案、注册、设立分支机构等无法律、行政法规依据的不合理条件,限制潜在投标人或者投标人进入项目所在地进行投标。
(三)其他法律、法规、规章规定的情形。
第十六条 招标人应编制最高投标限价,不得规定最低投标限价。最高投标限价不得高于项目批复金额。
接受委托编制最高投标限价的中介机构不得参加该项目的投标,也不得为该项目的投标人编制投标文件或者提供咨询。
第十七条 招标人应当在招标文件评标办法中将否决性条款集中载明,未集中载明的否决投标条款,评标时不予认可。如招标文件澄清或修改的内容中增加、删除、修改否决性条款的,招标人应当集中载明调整后完整的否决性条款,并依法发给所有潜在投标人或投标人。否决性条款应当意思表示明确、易于判断,不得含有“实质性不响应招标文件要求”“投标文件中附有招标人不可接受的条件”等评标委员会难以界定的条款。
第十八条 招标文件应当列明招标工程项目所需材料、设备和器具的技术、标准、质量等要求,国家或者地方标准中对其有规定的,招标人应当按照其规定在招标文件中提出相应要求,国家或者地方标准中对其没有规定的,招标人在招标文件提出的技术、标准、质量等方面具体要求的,不得要求或标明某一特定的专利技术、商标、名称、设计、原产地或供应者等,不得含有倾向或者排斥潜在投标人的其他内容。如果必须引用某一供应者的技术规格才能准确或清楚地说明拟招标工程项目所需材料、设备和器具的技术规格时,则应当引用不少于3个同档次品牌或者生产供应商供投标人选择,并在供应者前面统一加上“参照或相当于”的字样。招标工程项目所需材料、设备和器具应当选用符合国家和省政府节能环保政策的产品,鼓励使用循环经济产品。
第十九条 招标人应当按照国家有关法律法规规定,在招标文件中明确允许分包或者不得分包的工程和服务,分包人应当满足的资格条件以及对分包实施的管理要求。
第二十条 招标人应当在招标文件中合理划分双方风险,不得设置将应由招标人承担的风险转嫁给投标人的不合理条款。
第二十一条 招标人在答复资格审查及评标异议时,应当就资格审查委员会或者评标委员会的评审是否符合资格审查文件或者招标文件的规定作出明确答复。招标人配合有关行政监督部门进行投诉调查时,应当对投诉或者调查提出的问题一一对应作出明确答复。
第三章 投标
第二十二条 投标人应当具有国家和招标文件规定的资格条件,具有承担所投标项目的相应能力,投标文件中填报的资质、业绩、主要人员资历和承诺履职等信息应客观、真实、准确。
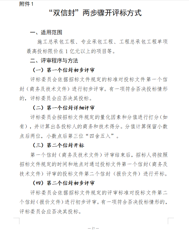
第二十三条 投标人应当按照电子交易平台要求加密投标文件。采用“双信封”两步骤开评标方式的投标文件应当按照招标文件要求,在电子交易平台“第一信封”内加密上传商务文件和技术文件,在“第二信封”内上传报价文件。
第一信封内不得含有任何投标文件的报价信息,否则将被否决投标。双信封密封的投标文件应当在投标截止时间前上传完成。
第二十四条 招标人在招标文件中要求投标人提交投标保证金、保函(电子保函)或保证保险的,保证金额不得超过招标项目估算价的2%,其中房屋建筑和市政基础设施项目施工项目不得超过50万,其它工程建设项目不得超过80万,有效期应当与投标有效期一致。招标人不得限定只能以现金或非现金方式缴纳投标担保。
投标人应当按照招标文件的要求,向招标人提交投标保证金、投标保函(电子保函)或投标保证保险。投标人提交的投标保证金应从其开户银行的基本账户转出。
招标人最迟应当在书面合同签订后5日内向中标人和未中标的投标人退还投标保证金及银行同期存款利息。
第二十五条 投标人不得与招标人、招标代理机构、电子招标投标系统运营机构串通投标,损害国家利益、社会公共利益或者他人合法权益。禁止投标人以向招标人或者评标委员会成员行贿的手段牟取中标。投标人不得以他人名义投标或者以其他方式弄虚作假,骗取中标。
第四章 评标方法
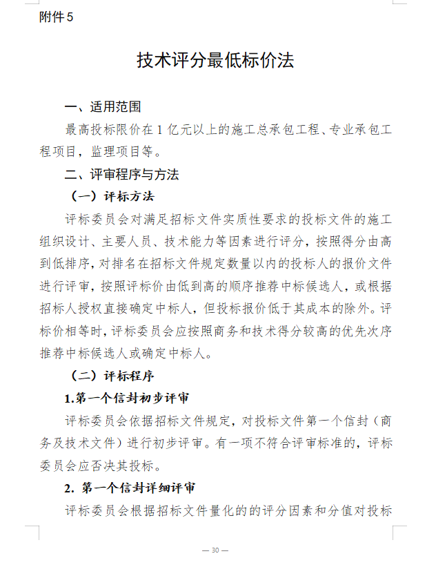
第二十六条 标段估算价1亿元以上的工程建设施工项目鼓励采用“双信封”两步骤开评标方式,应采用技术评分最低标价法评标。标段估算价1000万元以下的工程建设施工项目可采用“双信封”两步骤评标方式评标,应采用经评审的最低投标价法、合理低价法评标。标段估算价1000万元以上1亿元以下的工程建设施工项目可采用综合评估法、技术评分最低标价法评标。
综合评估法评审的主要因素有财务状况、信誉、业绩、价格、技术方案、项目管理班子、工期、质量等,招标人应当根据项目实际和技术要求,合理设置商务标、技术标的分值权重,其中价格分权重应当不低于总权重的50%。
第二十七条 招标人招标人应当按照国务院发展改革部门、有关行政监督部门制定的标准文本和本办法、省级行业主管部门规定,结合不同类别招标项目的特点,编制与招标项目实际相符合的具体评标因素、技术标评分细则和比例构成。
全过程工程咨询服务评审因素主要包括投标人财务状况、业绩、信誉、项目负责人的业绩、项目管理班子的能力、全过程工程咨询服务方案的优劣、投标价格等。
工程勘察、设计招标应当突出方案比选,可以通过异地评标、引入外地高水平专家等方式提高评标质量,评审内容原则上包含绿色节能相关内容。勘察、施工图设计单独招标的,可以采用综合评估法等方法,评审内容包括投标人业绩及信誉、项目负责人的执业能力、业绩及信誉、团队勘察或设计能力、服务方案优劣、投标报价等。
工程施工招标评审主要包括投标人财务状况、业绩、信誉、项目管理班子的能力等,技术评审内容原则上包含施工方案与技术措施、危险性较大的分部分项工程安全专项施工方案、质量管理体系与措施、安全管理体系与措施、环境保护管理体系与措施、工程进度计划与措施、施工总平面设计、资源配备计划、项目的合理化建议等。
工程监理招标评审因素主要包括投标人财务状况、业绩、信誉、项目管理班子的能力、监理方案的优劣、投标价格等。
与工程建设项目有关的设备招标评审因素主要包括投标报价、质量、技术或者服务水平、履约能力、售后服务等。
工程总承包招标评审主要结合工程施工和工程设计的评审因素确定。
第二十八条 对评标委员会主观评审相对应的咨询服务方案、勘查方案、设计方案、施工组织设计、监理方案等投标文件内容采用隐匿投标人名称、统一文字排版和插图形式等要求的“暗标”评审,“暗标”评审的投标文件内容由电子交易平台系统实行统一的随机编号,待评标委员会所有成员完成全部主观评审后,电子交易平台系统打印统一的随机编号对应的投标人名单,交由评标委员会审查确认,并作为评标报告的组成部分。
投标人的投标文件不满足隐匿投标人名称、统一文字排版和插图形式等“暗标”评审要求的,评标委员会应当否决其投标。
第五章 开标
第二十九条 开标应当在招标文件确定的时间、地点公开进行,开标由招标人或其委托的招标代理机构主持,所有投标人自主决定是否参加。实行电子开标的,在发布招标文件的电子交易平台公开进行,所有投标人均应当准时在线参加开标。
投标人少于3个的,不得开标,招标人将所有投标人投标文件当场退还,招标人应当重新招标。重新招标后,投标人仍少于3个的,招标人应当分析招标失败的原因,采取对招标文件设定的投标人资格条件等进行修改或者其他相应措施后,可依法重新招标,必须审批、核准的工程建设项目报经原审批、核准部门审批、核准后,以其他方式从现有投标人中确定中标人。
第三十条 投标文件按照招标文件规定采用“双信封”方式密封的,开标分两个步骤公开进行:
第一步骤对第一信封内的商务文件和技术文件进行解密开标,对第二信封继续封存,不予解密;
第二步骤,由评标委员会在电子化交易平台向招标人(招标代理机构)推送通过商务文件和技术文件评审的投标人名单,对其第二信封内的报价文件进行开标解密,宣读投标报价。未通过商务文件和技术文件评审的,对其第二信封不予解密,并当场退还投标人;投标人未参加第二信封开标解密的,招标人应当在评标结束后通过电子化交易平台及时将第二信封退还投标人。
第三十一条 参与开标的招标代理机构工作人员应是本单位职工,不得是其他单位人员。
第三十二条 招标代理机构应按照招标文件的规定做好开标准备,工作人员应至少在开标时间前30分钟到达指定开标室,组织开标活动的工作人员不得少于 2 人。招标代理机构工作人员应做好开标签到及投标文件解密等工作。
第三十三条 招标代理机构工作人员应严格按照招标文件规定的程序主持开标,不得随意更改、缩减、增加开标程序。
第三十四条 招标代理机构工作人员负责维持开标秩序。开标结束前,主持人应当征询投标人对开标有无异议,投标人对开标有异议的,应当在开标现场提出,招标人应当当场作出答复。未参加开标的投标人,视为对开标过程无异议。
招标代理机构工作人员应详细、如实记录开标过程中发生的异常情况或争议性问题,不得隐瞒、回避问题。 开标遇到异常,应依法依规处理,必要时向公共资源交易监管部门或项目行政监管部门报告处理。
第六章 评标和中标
第三十五条 招标人应当按照国家有关规定组建评标委员会负责评标工作。
第三十六条 招标人或其委托的招标代理机构按项目特点、专家专业类别和回避情形等在线提出抽取专家申请,按照招标文件和相关法律法规的规定从青海省综合评标专家库中随机抽取评标专家。评标过程中,评标委员会成员有回避事由、擅离职守或者因健康等原因不能继续评标的,应当及时更换。被更换的评标委员会成员作出的评审结论无效,由更换后的评标委员会成员重新进行评审。
第三十七条 评标专家接受评标后,不得在公共资源交易中心停车场、大门、评标区入口等区域与招标代理机构工作人员、特定投标人串通。严禁投标人提前准备好标注特定投标人信息的纸条或其他信息串通评标专家。严禁招标代理机构工作人员暗示、诱导评标专家不公正评标。
第三十八条 各级公共资源交易中心在评标区入口处设立引导服务台,负责引导评标专家等相关人员寄存物品、发放工作牌等工作。评标区只允许评标专家和交易中心工作人员进入。确需进入评标区的其他人员,应履行登记审批手续,在监督下进入评标区。参加评标的评标专家,应在规定时间内到达评标区,使用身份证或人脸、指纹等识别通过门禁系统,进入相应评标室。所有进入评标区的人员,严禁携带任何移动通信工具、电子产品等物品。
第三十九条 评标应按照招标文件规定的程序和方法进行。评标委员会负责人(主任委员、组长)主持评标会议,负责根据评标工作量和项目特点,组织评标委员会开展评标工作,不得随意更改、缩减、增加评标程序。参加评标的招标人代表须至少具备相关专业中级以上职称,应在评标前向监督人员提交招标人授权委托书,且不得担任评标委员会负责人。
评标委员会应当遵守评标纪律,按照法律法规和招标文件要求独立评标。不得利用评标电脑从事与评标无关的事宜、不得将招标文件没有规定的标准和方法作为评标依据、不得擅离职守、不得讨论与评标无关的事项、不得发表任何有倾向性的意见、不得对评标委员会其他成员的评标意见进行干预、不得串岗、不得带走任何与评标有关的资料、不得对外泄露评标情况。
第四十条 评标委员会应当按照招标文件确定的评标标准和方法进行评标。招标文件没有规定的评标标准和方法不得作为评标的依据。
第四十一条 招标人应当向评标委员会提供评标所必需的信息,但不得明示或者暗示其倾向或者排斥特定投标人。
评标所必需的信息主要包括招标文件、招标文件的澄清或者修改、开标记录、投标文件、资格预审文件。招标人可以协助评标委员会开展下列工作并提供相关信息:
(一)根据招标文件,编制评标使用的相应表格;
(二)对投标报价进行算术性校核;
(三)以国家和招标文件规定的评标标准和方法为依据,列出投标文件相对于招标文件的所有偏差,并进行归类、匿名汇总;
(四)查询工程建设市场信用信息管理系统、全国建筑市场监管公共服务平台、工程施工企业主要负责人和安全生产管理人员信息管理等相关系统,对投标人的资质、业绩、信用等级、主要人员资格条件、工作简历和目前在岗情况进行核实,当查询信息与投标文件信息不符时,应当摘录匿名汇总并附所查询网络的网页截图。
招标人不得对投标文件作出任何评价,不得故意遗漏或者片面摘录,不得在评标委员会对所有偏差定性之前透露存有偏差的投标人名称,并对其所提供资料的真实性负责。
评标委员会应当根据国家和招标文件规定,全面、独立评审所有投标文件,并对招标人提供的上述相关汇总信息,依法逐类进行定性,并作为评标委员会对投标文件评审的参考。对招标人提供的评标工作用表和评标内容进行认真核对,发现错误或者遗漏的,应当在评标报告中进行修正。评标报告应当附招标人提供的上述偏差摘录汇总信息和网页截图资料。
第四十二条 评标委员会对招标文件内容有疑问的,应通过电子化交易平台向招标人(招标代理机构)提出,招标人(招标代理机构)向评标委员会作出合法、合理解释,但解释内容不得背离招标文件实质性内容。
在评标过程中,评标委员会成员2/3人以上认为需要投标人进行澄清的,可以通过电子化交易平台要求投标人在1小时内作出必要的澄清、说明,评标委员会在评审时需考虑投标人澄清、说明的内容。涉及对相关法律法规解释或无法界定的问题,应由评标委员会对照政策法规集体研究作出决定,并在评标报告中记录。
第四十三条 评标委员会发现投标人的投标报价明显低于其他投标人报价或者明显低于最高投标限价的,应当要求该投标人对相应投标报价作出书面说明,并提供相关证明材料。投标人不能证明可以按照其报价以及招标文件规定的质量标准和履行期限完成招标项目的,评标委员会应当认定该投标人以低于成本价竞标,并否决其投标。
第四十四条 评标委员会应当根据《中华人民共和国招标投标法实施条例》第三十九条、第四十条、第四十一条的有关规定,对在评标过程中发现的投标人与投标人之间、投标人与招标人之间存在的串通投标的情形进行评审和认定。
第四十五条 评标委员会对投标文件进行评审后,因有效投标不足3个使得投标明显缺乏竞争的,可以否决全部投标。未否决全部投标的,评标委员会应当在评标报告中阐明理由并推荐中标候选人。
投标文件按照招标文件规定采用双信封形式密封的,通过第一信封商务文件和技术文件评审的投标人在3个以上的,招标人应当按照本办法规定的程序进行第二信封报价文件开标;在对报价文件进行评审后,有效投标不足3个的,评标委员会应当按照本条第一款规定执行。通过第一信封商务文件和技术文件评审的投标人少于3个的,评标委员会可以否决全部投标;未否决全部投标的,评标委员会应当在评标报告中阐明理由,招标人应当按照本办法规定的程序进行第二信封报价文件开标,但评标委员会在进行报价文件评审时仍有权否决全部投标;评标委员会未在报价文件评审时否决全部投标的,应当在评标报告中阐明理由并推荐中标候选人。
第四十六条 各级公共资源交易中心应积极探索实现分散评标,各评标委员会成员实现物理分散,通过电子设备在线交流。分散评标的项目,各评标委员会成员相互之间不得透露评审所在位置,不得在离开评审座位后交流项目评标信息,不得串岗,不得利用休息区、厕所等区域,拉拢腐蚀评标委员会的其他专家。未实现分散评标的项目,评标委员会成员不得2人及以上同时离开评标地点。
因评审时间长,评标委员会成员确需就餐的,交易中心应提供相应的就餐条件,应自行付费购买,倡导错峰就餐,避免人员扎堆。各级公共资源交易中心应在饭堂、就餐区安装监控设施,从严从细加强对评标专家的监管。同时,各级公共资源交易中心应积极建立机器人送餐送水等服务。
第四十七条 评标完成后,评标委员会应当向招标人提交书面评标报告。评标报告中推荐的中标候选人应当不超过3个,并标明排序。对评标监督人员或者招标人代表干预正常评标活动,以及对招标投标活动的其他不正当言行,评标委员会应当在评标报告中如实记录。
评标委员会所有成员应当在评标报告上签字。对评标结果有不同意见的评标委员会成员应当以书面形式说明其不同意见和理由,评标报告应当注明该不同意见。评标委员会成员拒绝在评标报告上签字又不书面说明其不同意见和理由的,视为同意评标结果。
招标人代表收到评标委员会完成的评标报告后,应当对评标报告内容进行形式检查,发现问题应当及时告知评标委员会进行必要的修改完善。形式检查仅限于以下内容:
(一)评标报告正文以及所附文件、表格是否完整、清晰;
(二)报告正文和附表等内容是否有涂改,涂改处是否有做出涂改的评标委员会成员签名;
(三)投标报价修正和评分计算是否有算术性错误;
(四)评标委员会成员对客观评审因素评分是否一致;
(五)投标文件各项评分因素得分是否符合招标文件评标办法的相关要求;
(六)评标委员会成员签字是否齐全。
形式检查并不免除评标委员会对评标工作应负的责任。
评标结束后,招标人应收集规整评标报告及相关评审附件、澄清答疑资料等,整理完善电子档案及时归档。
评标结束后,如招标人发现提供给评标委员会的信息、数据有误或者不完整,或者由于评标委员会的原因导致评标结果出现重大偏差,招标人应当及时邀请原评标委员会成员按照招标文件规定的评标标准和方法对评标报告内容进行审查确认,并形成书面审查确认报告。
投标人或者其他利害关系人对招标项目的评标结果提出异议或者投诉的,评标委员会成员有义务针对异议或者投诉的事项进行审查确认,并形成书面审查确认报告。审查确认过程应当接受具有招标监督职责的行业主管部门的监督。审查确认改变评标结果的,招标人应当公示评标委员会重新推荐的中标候选人,并将审查确认报告作为招标投标情况书面报告的组成部分,报具有招标监督职责的行业主管部门备案。
第四十八条 依法必须进行招标的工程建设项目,招标人应当自收到评标报告之日起3日内,在青海省公共资源交易服务平台依法公示中标候选人。投标人或者其他利害关系人对评标结果有异议的,向招标人提出,对异议答复不认可的,依法提出投诉,相关行政监督管理部门应依法处理。
第四十九条 除招标人授权评标委员会直接确定中标人外,招标人应当根据评标委员会提出的书面评标报告和推荐的中标候选人确定中标人。国有资金占控股或者主导地位的依法必须进行招标的工程建设项目,招标人应当确定排名第一的中标候选人为中标人。排名第一的中标候选人放弃中标、因不可抗力不能履行合同、不按照招标文件要求提交履约保证金,或者被查实存在影响中标结果的违法行为等情形,不符合中标条件的,招标人可以按照评标委员会提出的中标候选人名单排序依次确定其他中标候选人为中标人,也可以重新招标。
第五十条 招标人应及时在“青海省工程建设监管和信用管理平台”打印中标通知书,加盖公章后向中标人发出。
第五十一条 招标人和中标人应当自中标通知书发出之起30日内,按照招标文件和中标人的投标文件订立书面合同,合同的标的、价格、质量、安全、履行期限、主要人员等主要条款应当与投标文件的内容一致。招标人和中标人不得再行订立背离合同实质性内容的其他协议。
招标人应依法退还投标保证金。招标文件要求中标人提交履约保证金的,中标人应当按照招标文件的要求提交。招标人不得指定或者变相指定履约保证金的支付形式,由中标人自主选择银行保函、保证保险或者现金、支票等支付形式。
第七章 标后管理
第五十二条 招标人可以在合同中约定合同相对方不充分履约行为达到列明的程度后,拒绝对方参与招标人后续工程投标。招标人拒绝对方参与后续工程投标的,应当书面通知对方或者在相关网站进行公示,并抄送行政监督部门。招标人应当在后续工程的招标公告或者资格预审公告中载明被拒绝参与投标的单位名单。对于招标失败后重新组织招标,或者按规定直接发包的工程建设项目,招标人可以不接受本项目招标中无正当理由放弃中标的投标人再参与本项目投标或者承接项目。
第五十三条 建设单位、全过程工程咨询单位、勘察单位、设计单位、施工单位、监理单位、工程总承包单位等责任主体应当按照合同约定,全面履行义务、承担责任。
第五十四条 行政监督部门应当以“双随机、一公开”为基本手段加强事中事后监管,对不同风险等级、信用等级的检查对象采取差异化分类监管措施。
第五十五条 最高投标限价应当按相关规定编制。行政监督部门应当加强对最高投标限价编制的监管,可以委托工程造价管理机构对招标工程的最高投标限价进行抽查,抽查结果作为考核造价咨询企业和工程造价专业人员的依据。工程建设项目相关责任主体及材料供应商应当配合行政监督部门的造价管理工作,向行政监督部门提供造价信息。
第八章 附则
第五十六条 各相关行业部门应依照本办法规定,结合实际,制定本行业具体实施细则。
第五十七条 对违反本办法规定的行为,将按照《中华人民共和国招标投标法》等相关法律法规给予处罚,构成犯罪的,依法追究刑事责任。
第五十八条 本办法所称“XX以上、XX以内”包括本数,“XX以下”不包括本数。
第五十九条 本办法自2024年X月X日起施行,至2029年X月X日失效。






下一篇: 已经是最后一篇了 上一篇: 上海:关于本市建设工程企业证书...
相关资讯
- 广东烟草湛江市有限公司遂溪县分公司遂溪县分公司2023-2024年员工餐饮外包服务采购(二次)中标结果公示(湛江)
- 水利部征求《水利工程建设项目工程总承包管理指导意见(征求意见稿)》意见的函
- 广东烟草湛江市有限公司遂溪县分公司2023-2024年员工餐饮外包服务采购(二次)中标候选人公示(湛江)
- 陕西:关于消防审验事项申报改由工程建设项目审批管理系统受理的通知
- 财政部:关于印发《工作站政府采购需求标准(2023年版)》的通知
- 财政部:关于印发《台式计算机政府采购需求标准(2023年版)》的通知
- 湖南:关于印发《湖南省招标公告和公示信息发布管理办法》的通知
- 陕西:关于印发《陕西省2023年政府采购领域“四类”违法违规行为专项整治工作实施方案》
- 东莞:关于深化我市房屋建筑工程设计招标投标改革的通知
- 【万元加盟】加盟甲级招标代理公司优势在哪?利润如何?
同类文章排行
- 青海省工程建设项目招标投标管理办法(征求意见稿)
- 上海:关于本市建设工程企业证书换领和资质延续有关事项的通知
- 人力资源社会保障部办公厅关于2024年度专业技术人员职业资格考试工作计划及有关事项的通知
- 黑龙江:关于进一步加强建筑业企业资质审批管理工作的通知(征求意见稿)
- 贵州:关于做好有关建设工程企业资质证书换领工作的通知
- 江西:关于做好有关建设工程企业资质证书换领和延续工作的通知
- 国家发改委:中央预算内投资项目监督管理办法
- 水利部征求《水利工程建设项目工程总承包管理指导意见(征求意见稿)》意见的函
- 西安市住建局:关于全面落实扬尘污染防治监管公示牌与差异化管理公示牌合并管理的通知
- 陕西省住建厅:关于进一步做好建筑起重机械管理的通知
最新资讯文章
您的浏览历史


