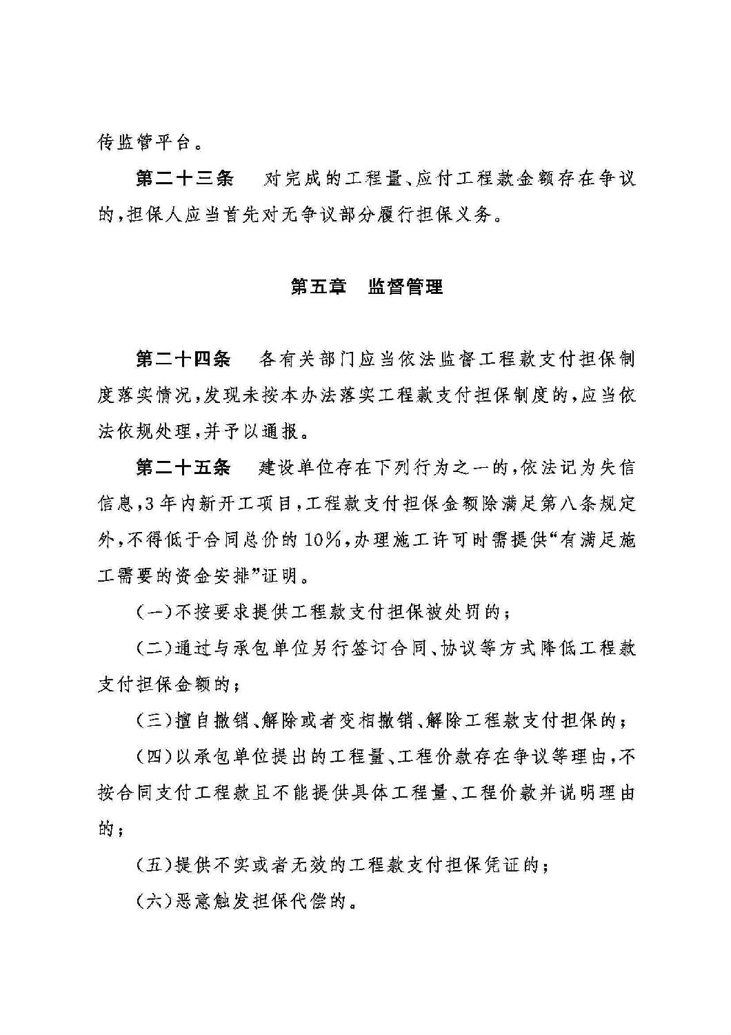
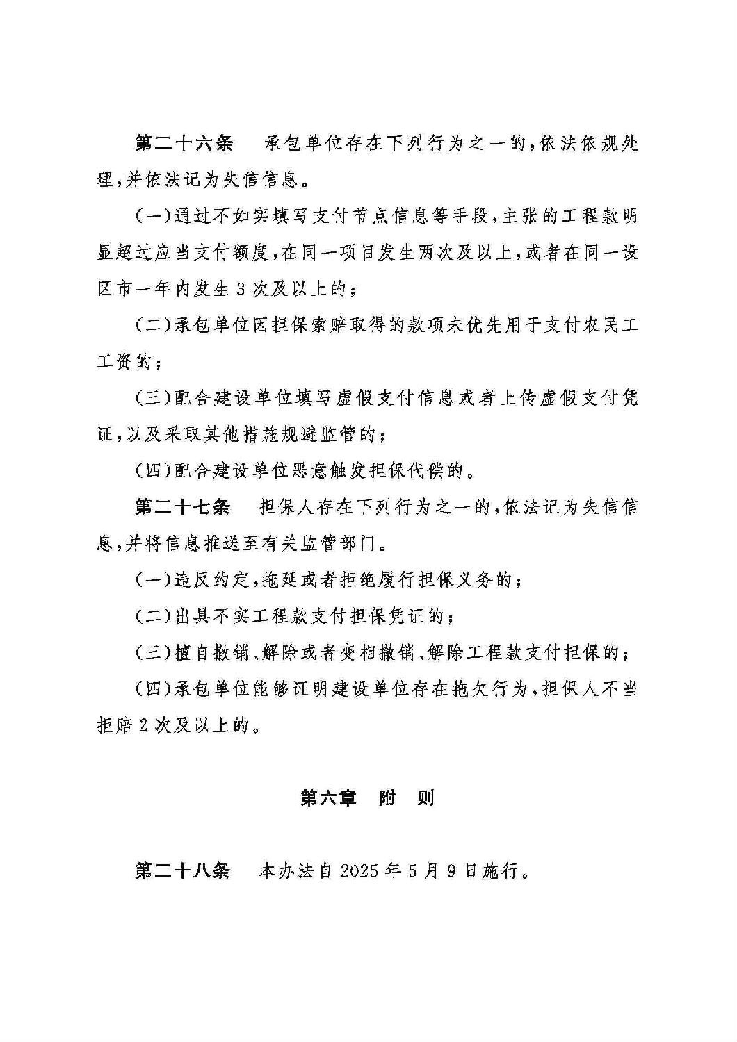
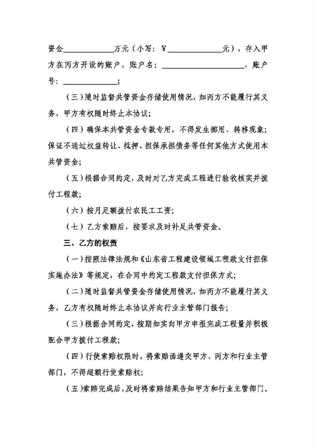
山东省住建厅:山东省工程建设领域工程款支付担保实施办法

各市住房城乡建设局、发展改革委、财政局、人力资源社会保障局、交通运输局、水利局、金融监管分局,人民银行各市中心支行(含分行营业管理部):
现将《山东省工程建设领域工程款支付担保实施办法》印发给你们,请认真贯彻执行。执行中如有问题,请及时反馈省住房城乡建设厅。
山东省住房和城乡建设厅
山东省发展和改革委员会
山东省财政厅
山东省人力资源和社会保障厅
山东省交通运输厅
山东省水利厅
中国人民银行山东省分行
国家金融监督管理总局山东监管局
2025年4月8日



















下一篇: 已经是最后一篇了 上一篇: 广东省住建厅:关于进一步明确建...
相关资讯
- 黑龙江省住建厅:关于印发《黑龙江省房屋市政工程建设单位质量安全首要责任管理规定》的通知
- 江西省住建厅:支持江西省建筑业重点企业发展十条措施
- 陕西省住建厅:关于印发《工程建设领域专业技术人员违规“挂证”行为专项治理工作方案》的通知
- 住建部、人社部:关于开展工程建设领域专业技术人员违规 “挂证”行为专项治理的通知
- 海南省住建厅:海南省工程建设领域工程款支付担保实施办法
- 浙江省住建厅:浙江省房屋建筑和市政基础设施领域推行工程款支付担保实施意见(征求意见稿)
- 工信部:公开征求对《保障中小企业款项支付条例(修订草案征求意见稿)》的意见
- 江西:关于全省住房和城乡建设领域二级执业资格注册工作有关事宜的通知
- 重庆:关于进一步加强我市工程建设领域工程款支付担保管理工作的通知 (征求意见稿)
- 新形势下,工程公司全过程工程咨询业务的认识与实践
同类文章排行
- 山东省住建厅:山东省工程建设领域工程款支付担保实施办法
- 广东省住建厅:关于进一步明确建筑业企业资质延续有关事项的通知
- 《河南省建设工程质量检测管理实施细则》政策解读
- 河南省住建厅:关于印发《河南省建设工程质量检测管理实施细则》的通知
- 西安市住建局关于印发全市房屋市政工程施工质量安全监督工作要点和质量安全监督口诀的通知
- 交通运输部办公厅关于印发《公路水运工程生产安全重大事故隐患判定标准》的通知
- 江苏省住建厅:关于近期“一延五”工作的温馨提示
- 河南省住建厅:河南省建筑市场管理条例(修订草案征求意见稿)
- 黑龙江省住建厅:关于进一步加强房屋市政工程建筑起重机械安全管理的通知
- 黑龙江住建厅:关于印发《黑龙江省房屋建筑和市政基础设施工程项目专职安全生产管理人员履职要点(试行)》的通知
最新资讯文章
您的浏览历史


