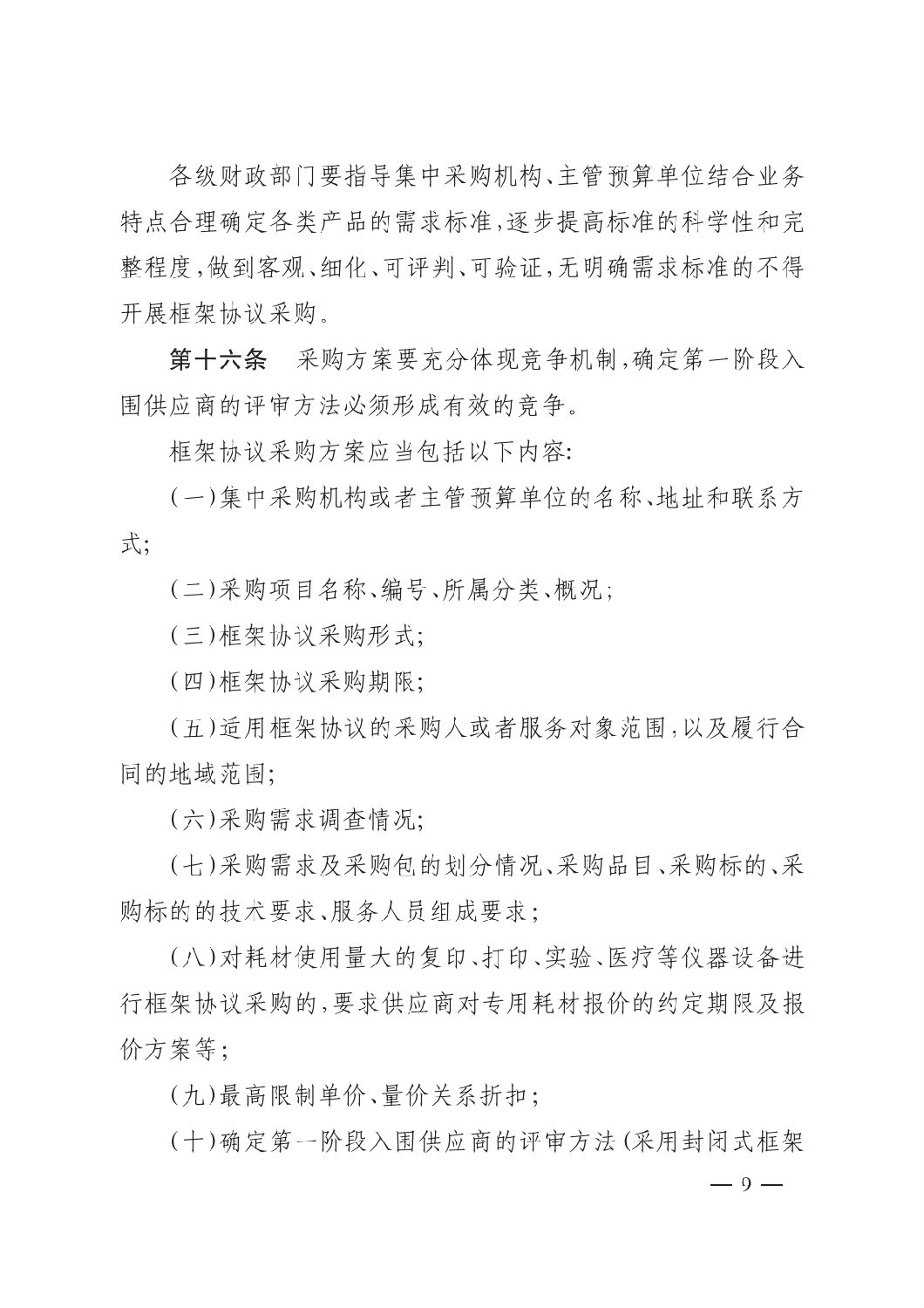
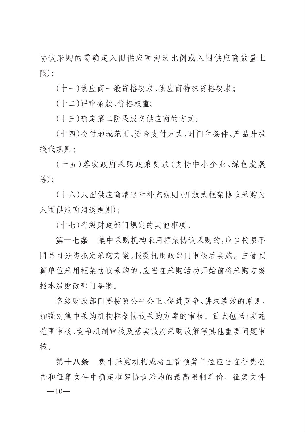
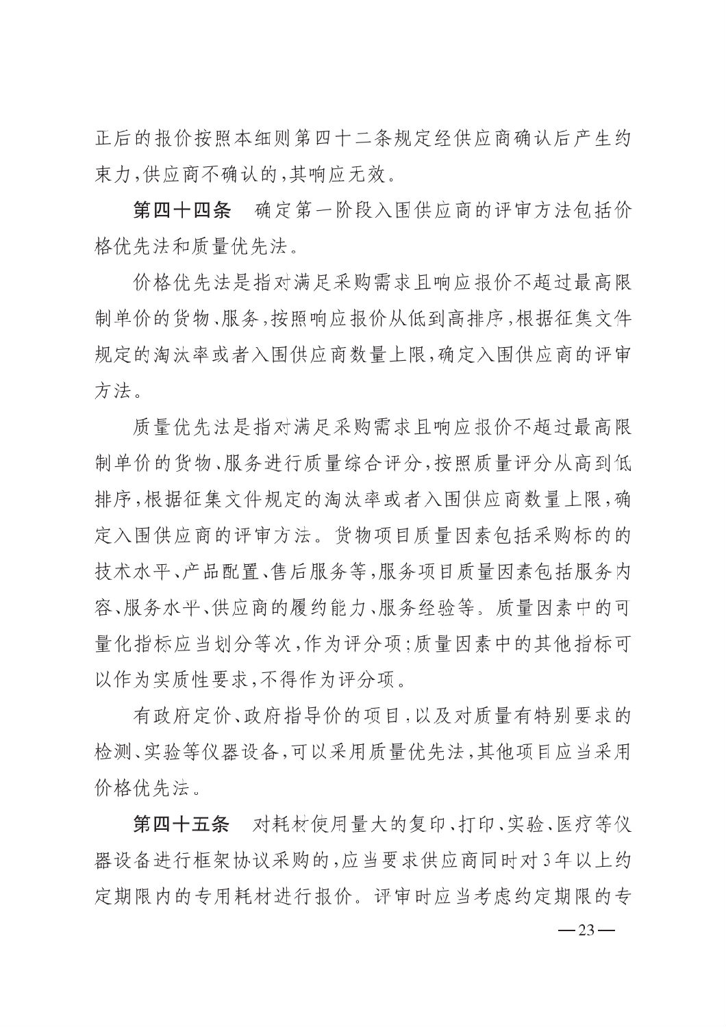
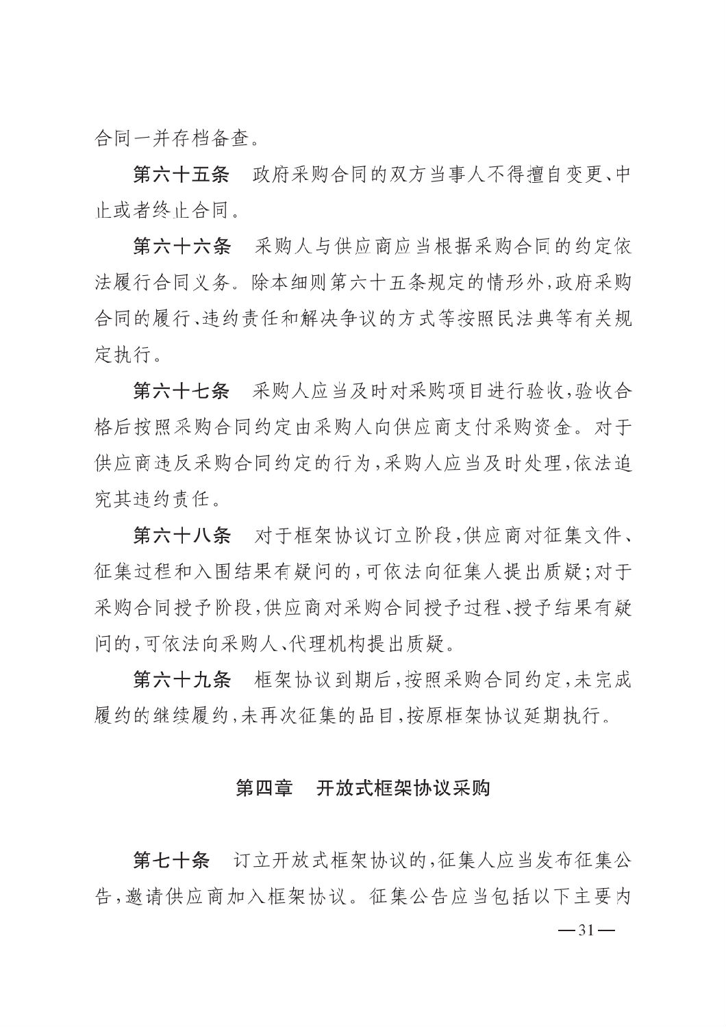
相关资讯
- 西安市财政局、西安市住建局等5部门联合发布关于西安市政府采购电子卖场绿色建材馆征集绿色建材供应商和产品的通知
- 财政部:关于在相关自由贸易试验区和自由贸易港开展推动解决政府采购异常低价问题试点工作的通知
- 陕西省公共资源交易中心关于进一步规范项目进场交易有关事项的通知
- 陕西省财政厅:陕西省政府采购领域“三盲一共享”评审实施方案
- 湖南省发改委:湖南省优化营商环境条例
- 陕西省财政厅:关于进一步规范政府采购限额标准以下采购活动的通知
- 财政部:关于印发《政府采购代理机构监督检查暂行办法》的通知
- 规范执业|亿诚管理荣获2024年政府采购代理机构执业情况评价“优质企业”!
- 陕西省发改委:关于印发《陕西省公共资源交易信用管理办法》的通知
- 河北省财政厅:关于印发《河北省政府集中采购目录及标准》的通知
同类文章排行
- 山西省财政厅:关于印发政府采购框架协议采购方式管理暂行办法实施细则的通知
- 陕西省住建厅:关于开展2024年全省工程勘察设计、建设工程监理统计调查的通知
- 住建部:关于开展2024年工程勘察设计、建设工程监理统计调查的通知
- 吉林省住建厅:吉林省建设工程监理管理实施细则(征求意见稿)
- 福建省住建厅:福建省房屋建筑和市政基础设施项目工程建设全过程咨询管理规定(试行)
- 贵州省人民政府:贵州省政府投资项目概算管理办法
- 西安市住建局:关于进一步规范房屋建筑和市政基础设施项目工程总承包管理的通知
- 中施企协:关于增补工程建设行业信用专家的通知
- 黑龙江省住建厅:关于印发《黑龙江省房屋市政工程建设单位质量安全首要责任管理规定》的通知
- 北京市住建委:北京市房屋建筑和市政基础设施工程“评定分离”管理办法(试行)
最新资讯文章
您的浏览历史




































