陕西省住建厅:关于调整建设工程消防验收备案有关文书式样的通知

各设区市住房和城乡建设局,杨凌示范区住房和城乡建设局,韩城市住房和城乡建设局:
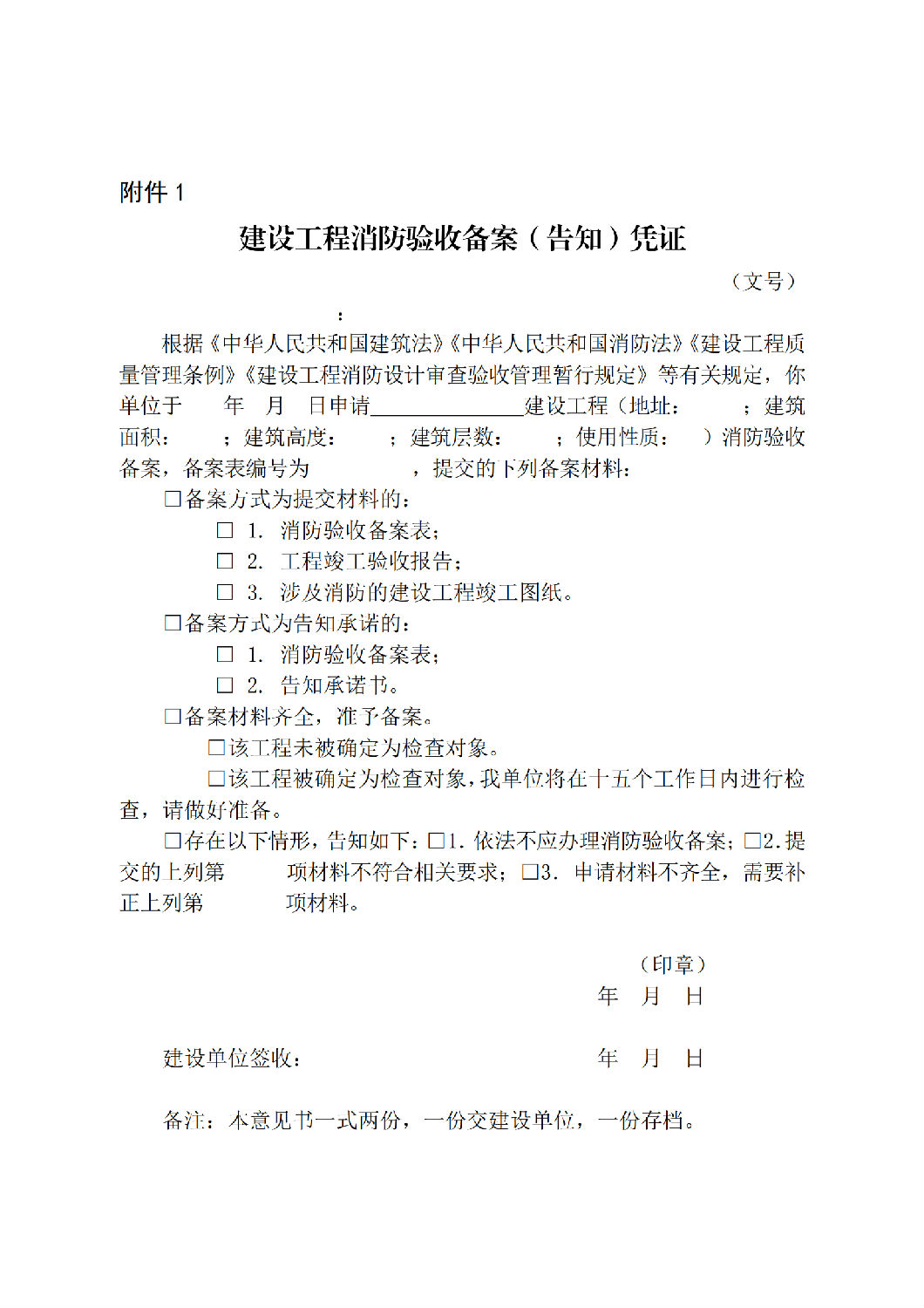
按照《住房城乡建设部关于修改建设工程消防设计审查验收工作细则并印发建设工程消防验收备案凭证、告知承诺文书式样的通知》(建科规〔2024〕3号)相关要求,新的《建设工程消防验收备案(告知)凭证》和《建设工程消防验收备案告知承诺书》(分别见附件1、2)自本通知印发之日起启用,各单位可以在陕西省消防设计审查验收备案服务管理平台直接下载文书式样。
建设工程消防验收备案申请、办理流程不变,告知承诺书编号由当地住建主管部门统一编制,建设单位无需填写,消防验收备案(告知)凭证文号由陕西省工程建设项目审批管理系统或陕西省消防设计审查验收备案服务管理平台直接生成。
陕西省住房和城乡建设厅
2024年5月14日



下一篇: 已经是最后一篇了 上一篇: 住房城乡建设部办公厅等4部门关...
相关资讯
- 陕西省住建厅:关于进一步做好工程项目信息管理工作的通知
- 陕西省住建厅:关于进一步加强建筑工人实名制管理工作的通知
- 陕西省住建厅:关于进一步做好建筑起重机械管理的通知
- 陕西:关于建设工程企业资质延续有关事项的通知
- 陕西省住建厅:关于组建智能建造与新型建筑工业化专家库的通知
- 《陕西省<建设工程消防设计审查验收管理暂行规定〉实施细则》《陕西省建设工程消防设计论证评审管理规定》《陕西省建设工程消防技术专家库管理规定》政策解读
- 陕西省住建厅:建设工程消防三项管理规定,2023年10月30日起施行
- 陕西住建厅:关于进一步加强绿色建筑标识管理工作的通知
- 住建部成立建设工程消防技术专业委员会
- 住建部办公厅:关于成立部科学技术委员会建设工程消防技术专业委员会的通知
同类文章排行
- 陕西省住建厅:关于调整建设工程消防验收备案有关文书式样的通知
- 住房城乡建设部办公厅等4部门关于开展道路工程等4个专业勘察设计工程师注册执业工作的通知
- 陕西省水利厅关于印发《陕西省水利工程施工转包违法分包等违法行为认定查处管理暂行办法》的通知
- 浙江省住建厅:浙江省房屋建筑和市政基础设施领域推行工程款支付担保实施意见(征求意见稿)
- 陕西省住建厅:关于进一步做好建筑施工特种作业操作资格证书电子证照换发工作的通知
- 西安市住建局:关于开展全市住建领域建筑工程质量提升行动的通知
- 黑龙江省住房和城乡建设厅关于进一步加强建筑业企业资质审批管理有关工作的通知
- 西安住建局:关于进一步促进房地产市场平稳健康发展的通知
- 国务院办公厅关于创新完善体制机制推动招标投标市场规范健康发展的意见
- 广西:关于使用广西建筑市场监管云平台开展建设工程企业资质动态核查的通知
最新资讯文章
您的浏览历史


