住房城乡建设部建筑市场监管司关于征求 《关于开展注册公用设备、电气工程师执业工作的通知(征求意见稿)》意见的函

为加强对勘察设计专业技术人员的管理,维护公众利益和建筑市场秩序,促进建筑业高质量发展,我们研究起草了《关于开展注册公用设备、电气工程师执业工作的通知(征求意见稿)》(见附件),现向社会征求意见。有关单位和公众可于2025年4月10日前,通过以下途径和方式反馈意见:
1.电子邮箱:wangsx@mohurd.gov.cn
2.通信地址:北京市海淀区三里河路9号住房城乡建设部建筑市场监管司(信封请注明:“工程师执业”字样),邮编:100835。
附件:关于开展注册公用设备、电气工程师执业工作的通知(征求意见稿)
住房城乡建设部建筑市场监管司
2025年3月13日
附件
关于开展注册公用设备、电气工程师执业工作的通知
(征求意见稿)
为加强对勘察设计专业技术人员的管理,落实注册公用设备、电气工程师执业权利和责任,维护公共利益和建筑市场秩序,促进建筑业高质量发展,根据《建设工程质量管理条例》《建设工程勘察设计管理条例》《勘察设计注册工程师管理规定》等有关规定,决定开展注册公用设备、电气工程师执业工作。现将有关事项通知如下。
一、自 年 月 日起,《工程设计资质标准》(建市〔2007〕86号)规定的有关行业中型及以上工程建设项目,实施注册公用设备、电气工程师执业制度。
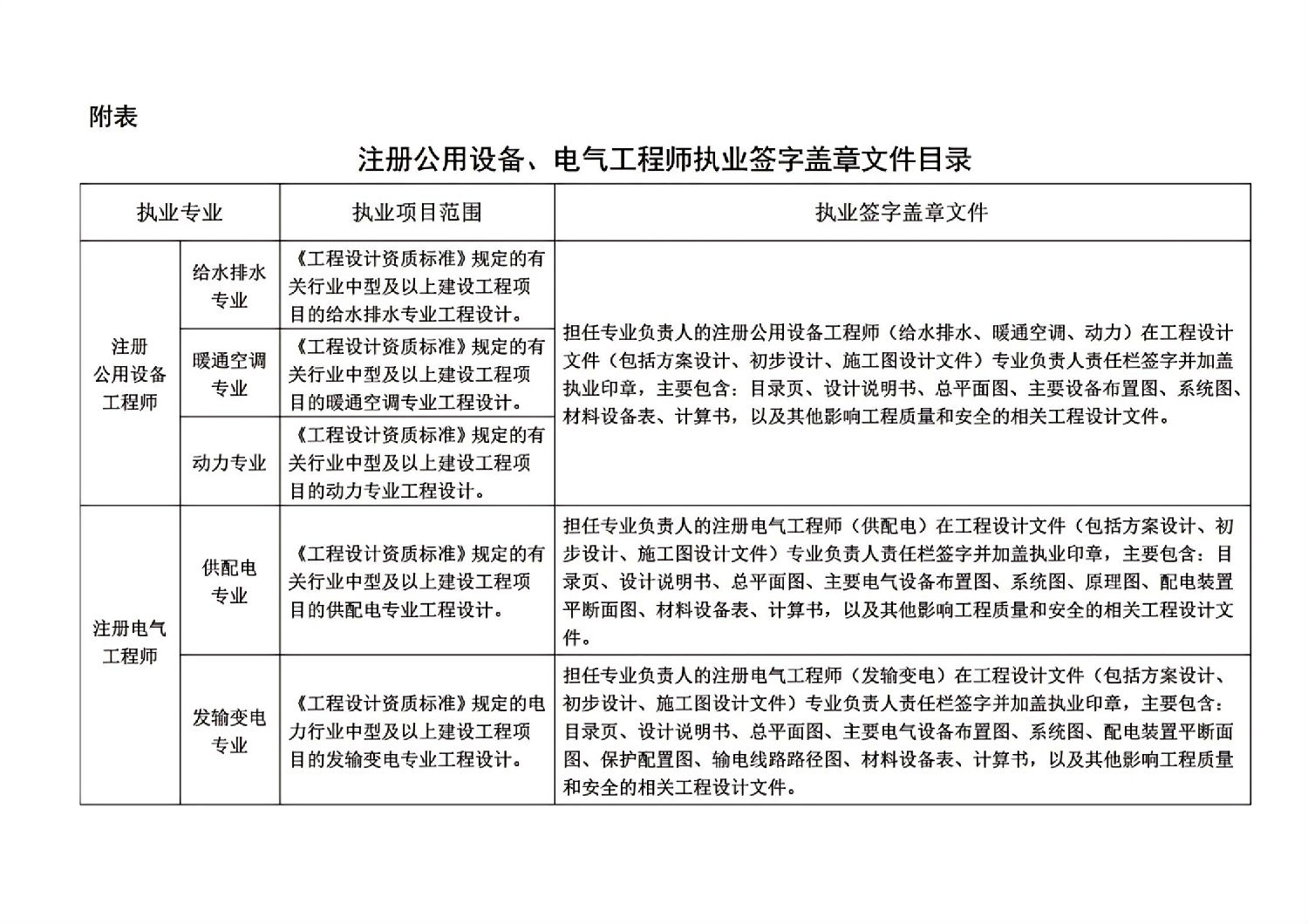
二、在实施执业项目范围内的工程设计,应由注册公用设备、电气工程师担任相应专业负责人,在工程设计文件上专业负责人责任栏签字并加盖执业印章,对该专业的工程设计文件负责。执业签字盖章文件目录见附表。
三、注册公用设备、电气工程师应履行法律法规规定的义务,按照有关法律法规和工程建设标准进行设计,不得在弄虚作假或不合格的工程设计文件上签字盖章。注册公用设备、电气工程师执业年龄不超过70周岁。
各级住房城乡建设主管部门和有关部门应按职责分工加强对注册公用设备、电气工程师执业活动的监督管理,对存在违法违规行为的人员和企业,依法依规进行处理,维护建筑市场秩序,保障建设工程质量安全。

下一篇: 已经是最后一篇了 上一篇: 陕西人事考试网:关于陕西省20...
相关资讯
同类文章排行
- 住房城乡建设部建筑市场监管司关于征求 《关于开展注册公用设备、电气工程师执业工作的通知(征求意见稿)》意见的函
- 陕西人事考试网:关于陕西省2025年度监理工程师职业资格考试考务工作的通知
- 工业和信息化部关于印发《通信建设工程安全生产管理规定》的通知
- 河南省发改委:关于公开征求《河南省政府投资工程建设项目招标投标“评定分离”管理办法(试行)》(征求意见稿)意见的公告
- 吉林省财政厅:吉林省省本级财政投资评审管理办法
- 陕西省住建厅:关于征集陕西省绿色建筑和装配式建筑专家的通知
- 四川省住建厅:2025年全省推进智能建造与装配式建筑发展工作要点
- 中国水利工程协会:关于做好2025年度监理工程师职业资格考试报名工作的通知
- 西安市住建局:关于印发《房屋市政工程生产安全重大事故隐患判定标准(2024版)检查指引》的通知
- 陕西省发展和改革委员会等五部门关于印发《陕西省标准施工招标文件(试行)》等9个暗标评审标准文件的通知
最新资讯文章
您的浏览历史


