巴东县大支坪镇第三批预安排农村公路建设项目(二次)招标公告(恩施)
一、招标条件
本招标项目:巴东县大支坪镇第三批预安排农村公路建设项目(二次);批准文号:巴交发[2017]15号、巴交发[2016]79号;项目业主(招标人):巴东县大支坪镇人民政府;建设资金来源:2017至2018年度农村公路建设资金。项目已具备招标条件,因第一次招标失败,现进行二次招标,特邀请有兴趣、有实力的潜在投标人(以下简称申请人)参与投标。
二、项目概况与招标范围
1、招标编号:ESZGGZY2017042503
2、项目概况:巴东县大支坪镇第三批预安排农村公路建设项目(二次),建设地点位于巴东县大支坪镇,建设内容主要为水泥混凝土路面,共划分为2个标段:
| 标段 | 标段编号 | 建制村(路线)名称 | 概况 | 主要工程内容 | 工期计划 | 投标保证金 |
| 01 | ESZGGZY2017042503-01 | 十二岭村 | 计划里程8公里,计划资金180万元 | 3米水泥混凝土路面、错车台、水沟海底、路肩 | 120日历天 | 1.8万元金 |
| 02 | ESZGGZY2017042503-02 | 柏杨坪村 | 计划里程5公里,计划资金112.5万元 | 1.12万元 |
3、招标范围:施工设计图纸内的全部内容
4、承包方式:固定总价包干
三、投标人资格要求
1、具备独立的企业法人资格。
2、最低须具有公路路面工程专业承包三级或公路工程施工总承包三级资质,并有类似工程业绩,并在人员、设备、资金等方面具有相应的施工能力。
3、拟派项目负责人必须具有公路工程专业二级及其以上注册建造师资格且必须是申请人本单位注册人员(含临时执业资格证书)且无在建工程;项目总工必须具有路桥类专业中级及其以上技术职称;企业法定代表人(A类)、项目负责人(B类)、项目总工(B类)、安全员(C类)须提供交通运输主管部门颁发的有效的安全生产考核合格证书(投标人通过网络打印的带有二维码的安全生产考核合格证书视为原件,可不加盖考核部门公章)。
4、每个投标人可参与该项目一个或多个标段的投标,允许一个投标企业多个标段中标,但每个标段须配备不同的项目负责人、项目总工、安全员,不得与其他标段的管理人员部分或全部相同,同时须单独递交各标段的投标文件,并在书脊上标明项目名称、标段号、投标人名称。
5、本项目不接受投标人以联合(营)体形式投标。
6、具有投资参股关系的关联企业,或具有直接管理和被管理关系的母子公司,或同一母公司的子公司,或法定代表人为同一人的两个及两个以上法人不得同时对同一标段投标,否则均按废标处理。
7、根据恩州检会【2013】21号文规定,投标企业须填写《行贿犯罪档案查询表》(见招标文件中附录6)。在该项目投标截止时间前,投标企业将填写后的《行贿犯罪档案查询表》和投标文件一并送达开标大厅,招标代理机构需持经招标人盖章的查询申请函和县公共资源交易中心核实确认的被查询对象名单到县人民检察院进行查询。此查询结果作为资格评审的重要依据。
8、开标当天截止时间之前,未被人民法院和信用中国网列为失信被执行人和黑名单。(说明:开标后由招标人或招标代理机构通过“信用中国”网站(www.creditchina.gov.cn)查询相关主体是否为失信被执行人,并采取网页截图、网页打印等方式做好失信被执行人信息查询记录和证据留存,提交评标委员会审查。)
9、根据【恩施州建设领域劳动者工资支付保障实施办法】(恩施州人社发{2016}23号、恩施州人社函{2017}35号)本项目投标文件递交截止时,投标人应无“因拖欠劳动者工资受到行政处理处罚且在行政处理处罚期限内的”或“因拖欠劳动者工资经人民法院判决且未执行完毕的或未自觉履行完毕”的情形。不拖欠劳动者工资的承诺书(说明:招标人或招标代理机构应在投标文件递交截止时间时查询“恩施州公共资源交易信息网”不良行为公示栏,查询结果应提交评标委员会,由评标委员会根据招标文件的约定,对投标人资格审查是否合格作出判断)。
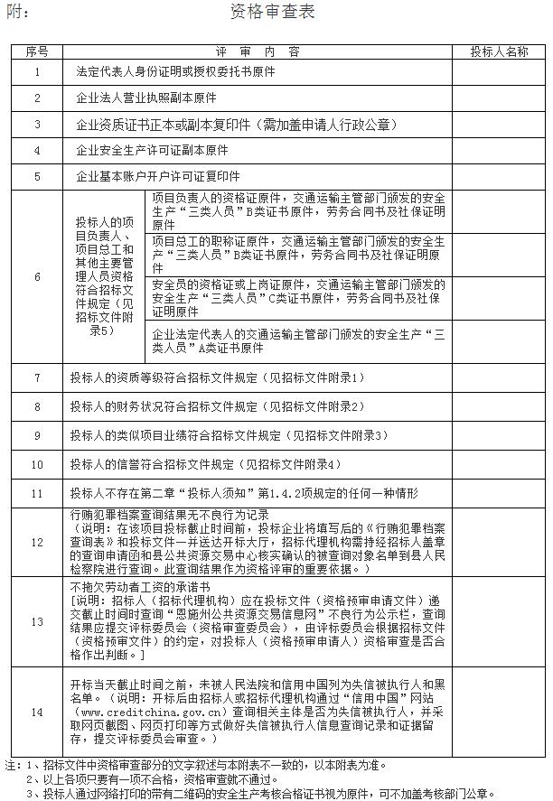
四、资格审查方法
资格后审(详见“招标公告”文末《资格审查附表》)。
五、投标报名、招标文件的获取
1、凡有意参加投标者,请申请人于2017年4月25日至2017年4月30日23:59时前登录恩施州公共资源交易中心巴东分中心交易网(http://bd.eszggzy.cn/bdweb/),进行注册登记、网上报名、下载招标文件等资料。
2、本项目投标保证金交纳的截止时间为2017年4月30日下午14时59分前。投标申请人必须按规定的时间足额交纳投标保证金,以投标保证金到达交易中心帐户时间为准,逾期无效(因大额资金通过基本银行户转账到投标保证金专用账户需要一定的时间,请潜在投标人尽早交纳投标保证金,以免影响投标。如投标保证金未在规定的时间到达交易中心专用账户,投标人自行承担责任)。
3、网上投标、交纳保证金注意事项
3.1网上注册:登录恩施州公共资源交易中心巴东分中心交易网按照“注册指南”进行网上注册登记,办理CA数字认证。
3.2正式报名:在报名有效期内使用CA锁登陆恩施州公共资源交易中心巴东分中心交易网完成报名手续。
3.3巴东县公共资源交易中心投标保证金专用账户(各标段对应不同的子账户,投标人在缴纳投标保证金时需仔细核对各标段相应的子账号):
收款人:巴东县公共资源交易中心
开户银行:中国建设银行巴东支行
账号:
第一标段:42001726208053002978-001294(注意要输入“-”)
第二标段:42001726208053002978-001293(注意要输入“-”)
3.4投标保证金必须从投标人的基本账户以转账方式转账至中心专用账户,不接受其它交纳方式。投标人基本账户必须与网上注册所填基本账户信息相符,否则造成投标保证金交纳失败的责任由投标人自行承担(投标保证金转账凭证复印件和投标报价函一起密封在开标专用信封内)。
六、投标文件的递交
1、递交投标文件的时间:2017年5月12日下午14时至15时
递交投标文件的截止时间:2017年5月12日下午15时
开标时间:2017年5月12日下午15时
递交投标文件的地点:巴东县公共资源交易中心三楼开标大厅(307室)
(巴东县信陵镇北京大道221号)
2、逾期送达或者未送达指定地点的投标文件,招标人不予受理。
七、发布招标公告的媒体
本次招标公告同时在恩施州公共资源交易中心巴东分中心交易网、巴东县公共资源交易网、巴东县电视台发布。
八、联系方式
招标人:巴东县大支坪镇人民政府
联系电话:13986858386
招标代理机构:亿诚建设项目管理有限公司
联系电话:18695005233
交易中心:巴东县公共资源交易中心招标投标股
联系电话:0718-4332805

下一篇: 武警工程大学干部培训西楼翻新改... 上一篇: 靖边县交通运输局2015年通村...
相关资讯
- 龙年开门红!亿诚管理荣列"2024年1月全国工程监理中标百强"第75位,陕西省第2!
- 深根·向新 | 亿诚管理2023年会暨2024年目标责任签订会圆满召开
- 守初心 筑匠心 | 青海省咸阳干休所项目收获业主表扬信!
- 新时代探寻高质量发展 | 亿诚管理黄石分公司赴央企开展主题研学活动
- 用专业赢得肯定 | 亿诚管理监理人员收获业主表扬信!
- 西安市住建领域2023年度建筑施工质量安全管理标杆工程项目!亿诚管理两监理项目荣获荣誉!
- 2023年度陕西招标采购社会代理机构TOP100榜单发布,亿诚管理位居第38位!
- 诚信履约 创效创誉 | 亿诚管理再获业主表扬信!
- 恪守职责 严格监理 | 一封来自合作业主的表扬信
- 【唯有热爱才能更加优秀】亿诚管理总监理工程师罗少飞
同类文章排行
- “河长制”镇级河渠管护服务项目中标公示(汕头)
- 广东烟草湛江市有限公司遂溪县分公司遂溪县分公司2023-2024年员工餐饮外包服务采购(二次)中标结果公示(湛江)
- 湛江经济技术开发区消防救援大队厨房设备及安装项目中标(成交)公示(湛江)
- 广东烟草湛江市有限公司遂溪县分公司2023-2024年员工餐饮外包服务采购(二次)中标候选人公示(湛江)
- “河长制”镇级河渠管护服务项目竞争性磋商公告(汕头)
- 广东烟草湛江市有限公司遂溪县分公司2023-2024年员工餐饮外包服务采购(二次)更正公告(湛江)
- 湛江经济技术开发区消防救援大队厨房设备及安装项目招标公告(招标编号:YC23475053(CGP))(湛江)
- 广东遂溪农村商业银行股份有限公司日用品采购项目(三次)中标(成交)公示(湛江)
- 广东遂溪农村商业银行股份有限公司员工2023-2025年补充医疗险项目(二次)中标(成交)公示(湛江)
- 广东烟草湛江市有限公司遂溪县分公司2023-2024年员工餐饮外包服务采购(二次)招标公告(湛江)
最新资讯文章
您的浏览历史


