来凤县生活垃圾处理焚烧发电PPP项目咨询服务(三次)竞争性磋商公告(鄂西)
依据恩施州发改审【2018】33号文批准建设的函,亿诚建设项目管理有限公司受来凤县城市管理局的委托,拟就“来凤县生活垃圾处理焚烧发电PPP项目咨询服务”进行竞争性磋商,欢迎符合本项目资格条件的供应商参加磋商。
一、项目概况
1、项目名称:来凤县生活垃圾处理焚烧发电PPP项目咨询服务(三次)
2、项目编号:YCJSLF2018-003
3、采购预算:人民币41万元(此预算为本项目最高限价,供应商报价超过此预算的为无效投标)。
二、采购内容:咨询服务内容:包括但不限于物有所值评价、财政承受能力论证、编制实施方案、协助业主完成相关部门评审、完成社会资本方采购并协助PPP项目入库等工作。
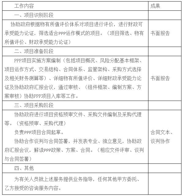
三、咨询服务目标:

四、供应商的资格要求:
供应商必须具备以下资格,并按照采购文件规定递交资格证明文件,否则其申请将被拒绝。
1.符合《中华人民共和国政府采购法》第二十二条规定的条件;
2.具备有效的营业执照、税务登记证、组织机构代码证或三证合一的营业执照;
3.具备国家发展和改革委员会颁布的工程咨询甲级资质及省级以上财政部门备案的政府采购代理机构资格;
4.拟派项目负责人应具有高级及以上技术职称,近三个月的社保证明;
5.具有近三年PPP咨询服务项目业绩(提供项目合同或中标通知书);
6.参加政府采购活动前3年内在经营活动中没有重大违法记录的书面声明及公告发布之日后由人民检察院出具的近三年无行贿犯罪记录查询函(查询对象为企业、法定代表人及项目负责人);
7.财务状况报告,依法缴纳税收和社会保障资金的相关材料;
8.具有良好的信誉和履行合同所必须的设备、专业技术能力,若为外地企业须提供在鄂服务的保障方案及相关措施[在鄂设有办事机构、地址(须提供房产证或房屋租赁合同等)、行政、技术人员、设备等相关证明材料;
9.具有政府采购代理备案,提供网页截图;
10.本项目不接受联合体磋商
五、磋商文件的获取
(一)获取时间:2018年5月10日至2018年5月14日(北京时间每天上午9:00~12:00、下午14:00~17:00,法定节假日除外)。
(二)获取地点:亿诚建设项目管理有限公司(来凤县武汉大道瓦尔高小区)
(三)获取方式:符合资格的供应商应当在获取时间内,持企业法人授权委托书(原件)、被委托人身份证、营业执照副本、企业资质证书副本复印件一套并加盖公章到到亿诚建设项目管理有限公司(来凤县武汉大道瓦尔高小区)报名登记并获取磋商文件,磋商文件售价人民币300元/套,售后不退。
六、递交磋商响应文件截止时间及地点(截止时间即为开标时间)
递交响应文件截止时间:2018年5月21日上午10点00分
开标地址:来凤县城市管理局会议室
七、采购人联系方式
采购人:来凤县城市管理局
联系人:张先生
联系电话:13403018999
八、采购代理机构联系方式
采购代理机构:亿诚建设项目管理有限公司
地址:来凤县武汉大道瓦尔高小区
联系人:肖女士
电话:13997768311
九、信息发布媒体
本次磋商公告在中国·来凤网上发布(http://www.laifeng.gov.cn/)。
下一篇: 韶关液压件装备工业园工程勘察、... 上一篇: 国有工矿山西临汾通力机械有限责...
同类文章排行
- 公厕建设工程中选结果公告(汕头)
- 陇田镇溪尾小学运动场改造及修建排水沟项目中选结果公告(汕头)
- 武江区江湾镇中心幼儿园建设项目概算编制中选公告(韶关)
- 麻庄社区还建项目监理中标公示(临沂)
- 挡土墙拆除重建项目结算审核中选公告(韶关)
- 教师宿舍窗纱项目结算审核中选公告(韶关)
- 排污水管道安装工程中选结果公告(汕头)
- 潮州市残疾人法律救助工作站修缮工程(预算审核)中选结果公告(潮州)
- 广西资源农村商业银行股份有限公司2020年工作服采购公开招标公告(桂林)
- 兰州市安宁区十里店街道、银滩路街道、安宁堡街道(二期)及沙井驿街道(二期)棚户区(城中村)改造重建安置小区建设项目全过程造价咨询服务(一标段)中标结果公示(甘肃)
最新资讯文章
您的浏览历史


