青铜峡市政府投资业务服务及中介机构入围项目(第三标段、第四标段)中标公示(宁夏)
项目名称:青铜峡市政府投资业务服务及中介机构入围项目(第三、四标段)
项目编号:青财(采)【2017】27号
采购方式:竞争性磋商
磋商时间:2017年3月23日上午10:30时整
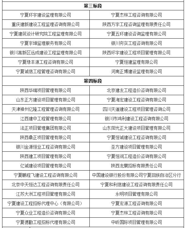
入围供应商情况

磋商小组:安庆华 王志君 马少兴 杨峰 沈玉琴 张宏蓉 田娜
公示期限:2017年3月27日至2017年3月29日
采购人:青铜峡市发展和改革局
招标代理机构:宁夏恒信达招标代理有限公司
质疑电话:15609539449
联系人:徐工
投诉电话:0953-3050912
联系人:李明华
受理时间:公示期间每天上午8:30-11:30,下午14:30-17:30
地址:青铜峡市财政局
邮政编码:751100
公示期间,如对拟成交结果有异议,请以书面形式向宁夏恒信达招标代理有限公司提出质疑或向青铜峡市财政局政府采购办公室投诉。
为便于对反映问题进行调查核实,举报人在反映问题时,请提供具体举报事实,并留下真实姓名、联系地址、电话号码。采购部门将对反映问题进行调查核实,并为举报人保密。若举报的问题调查属实,将取消拟中标人候选人中标资格,并视情况以适当方式向反映情况和问题的单位或个人反馈。
下一篇: 陕西延长石油(集团)有限责任公... 上一篇: 哈尔滨工大焊接科技有限公司厂房...
相关资讯
- 龙年开门红!亿诚管理荣列"2024年1月全国工程监理中标百强"第75位,陕西省第2!
- 深根·向新 | 亿诚管理2023年会暨2024年目标责任签订会圆满召开
- 守初心 筑匠心 | 青海省咸阳干休所项目收获业主表扬信!
- 新时代探寻高质量发展 | 亿诚管理黄石分公司赴央企开展主题研学活动
- 用专业赢得肯定 | 亿诚管理监理人员收获业主表扬信!
- 西安市住建领域2023年度建筑施工质量安全管理标杆工程项目!亿诚管理两监理项目荣获荣誉!
- 2023年度陕西招标采购社会代理机构TOP100榜单发布,亿诚管理位居第38位!
- 诚信履约 创效创誉 | 亿诚管理再获业主表扬信!
- 恪守职责 严格监理 | 一封来自合作业主的表扬信
- 【唯有热爱才能更加优秀】亿诚管理总监理工程师罗少飞
同类文章排行
- “河长制”镇级河渠管护服务项目中标公示(汕头)
- 广东烟草湛江市有限公司遂溪县分公司遂溪县分公司2023-2024年员工餐饮外包服务采购(二次)中标结果公示(湛江)
- 湛江经济技术开发区消防救援大队厨房设备及安装项目中标(成交)公示(湛江)
- 广东烟草湛江市有限公司遂溪县分公司2023-2024年员工餐饮外包服务采购(二次)中标候选人公示(湛江)
- “河长制”镇级河渠管护服务项目竞争性磋商公告(汕头)
- 广东烟草湛江市有限公司遂溪县分公司2023-2024年员工餐饮外包服务采购(二次)更正公告(湛江)
- 湛江经济技术开发区消防救援大队厨房设备及安装项目招标公告(招标编号:YC23475053(CGP))(湛江)
- 广东遂溪农村商业银行股份有限公司日用品采购项目(三次)中标(成交)公示(湛江)
- 广东遂溪农村商业银行股份有限公司员工2023-2025年补充医疗险项目(二次)中标(成交)公示(湛江)
- 广东烟草湛江市有限公司遂溪县分公司2023-2024年员工餐饮外包服务采购(二次)招标公告(湛江)
最新资讯文章
您的浏览历史


