陕西榆能横山煤电一体化项目电厂新建工程第七批辅机设备采购招标公告(陕西)
一、招标编号:YLZB2017-272
二、招标人及代理机构
招标人:陕西榆林能源集团横山煤电有限公司
招标代理机构:亿诚建设项目管理有限公司
三、招标范围、规模、资金来源及审查办法
1、招标范围:
N1标段(送粉耐磨弯头)、N2标段(带式输送机保护装置)、N3标段(电能量计费系统及调度数据网设备)、N4标段(国产阀门)、N5标段(化学仪表小成套)、N6标段(汽车衡)、N7标段(汽车入厂采样装置)、N8标段(汽车卸煤沟自动跟踪抑尘装置)、N9标段(送粉管道连接器(补偿器))、N10标段(蒸发冷却机组)十个标段设备的供货、运输、交货及技术服务等有关该设备的相关完整供货及其相关服务。
2、资金来源:企业自筹
3、项目评审:资格后审
四、工程地点及交货期
工程地点:陕西省榆林市横山县波罗镇
交货期:满足工程施工要求
五、对投标人资格要求
1、在中华人民共和国注册并具有独立法人资格,经营范围包括本次投标设备;
2、投标设备的制造商须通过ISO9000或相当标准的质量管理体系认证;
3、具有开标日前三个月内开具或在有效期内的银行资信和商业信誉,没有处于被责令停业、资产重组或破产状态,财产未被接管、冻结;
4、单位负责人为同一人或者存在控股、管理关系的不同单位,不得参加同一标段投标,否则,相关投标均无效;
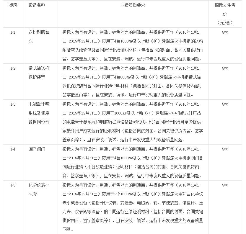
5、业绩资格要求:详见附表1;
6、本项目:不接受联合体投标;
7、N6标段汽车衡要求:投标人应具有特种设备许可证(衡器),投标产品须取得国家认可资质的产品检验检测机构出具的产品有效实验、鉴定报告,且报告结论数据满足本次招标的要求。
六、获取招标文件及收取费用
1、招标文件的获取
1)现场报名及文件领取:招标文件领取时间为2017年7月4日至2017年7月10日(每日上午9:00—11:30,下午14:30—17:00,节假日除外),在亿诚建设项目管理有限公司(地址:榆林市高新区榆商大厦A座20楼)持相关有效证件(即法人授权委托书和被授权人身份证、被授权人详细信息(联系人、联系电话、电子邮箱等)、营业执照副本、组织机构代码证副本、税务登记证书副本、质量管理体系认证证书及近五年同类项目业绩证明材料(提供业绩合同)、投标人注册所在地检察机关或本招标项目所在地检察机关开具的近三年内的《行贿犯罪档案查询结果告知函》等所有原件)及加盖公章的复印件1套购买招标文件;原件审核后退回,复印件留存备案。
2)网上报名及文件领取:请投标人于2017年7月4日至2017年7月10日下午17时止将以下报名资料(按照顺序统一编辑word版)以电子邮件方式发1079480801@qq.com电子邮箱(电子邮件的主题栏需填写“招标项目名称+标段+单位名称报名资料”),不接受传真。报名资料审查合格后,将以电子邮件方式发出招标文件电子版;邮购纸质版招标文件的,需另加手续费(含邮费)50元,投标人在办理电汇时,须在汇款摘要或附言中填写招标编号及标段号(YLZB2017-272N标段)。
投标人须准备的报名资料如下:(按照以下顺序统一编辑成word版,将复印件并加盖投标人公章后进行彩色扫描,压缩后发送电子邮件给招标代理)
1.企业法定代表人授权委托书与被授权人身份证
2.被授权人详细信息(联系人、联系电话、电子邮箱等)
3.企业营业执照副本、组织机构代码证副本、税务登记证副本
4.质量管理体系认证证书副本
5.近五年同类项目业绩证明材料(提供业绩合同)
6.投标人注册所在地检察机关或本招标项目所在地检察机关开具的近三年内的《行贿犯罪档案查询结果告知函》
3)招标文件售价详见附表1,售后不退。
2、投标文件的递交
递交投标文件截止时间为2017年7月27日9时00分,具体地点另行通知,投标文件递交的具体要求详见招标文件的规定。
七、联系方式
招标人:陕西榆林能源集团横山煤电有限公司
招标代理机构:亿诚建设项目管理有限公司
地址:榆林市高新区榆商大厦A座20楼
联系人:白利峰
联系电话:13484832781
固定电话:0912-8108803
电子邮箱:1079480801@qq.com
八、公告发布媒介
《中国采购与招标网》(http://www.chinabidding.com.cn)、《陕西采购与招标网》(http://www.sntba.com)
附表1:


下一篇: 定西市漳县石峡沟中型坝除险加固... 上一篇: 丹凤县公安局公安检查站建设整体...
相关资讯
- 龙年开门红!亿诚管理荣列"2024年1月全国工程监理中标百强"第75位,陕西省第2!
- 深根·向新 | 亿诚管理2023年会暨2024年目标责任签订会圆满召开
- 守初心 筑匠心 | 青海省咸阳干休所项目收获业主表扬信!
- 新时代探寻高质量发展 | 亿诚管理黄石分公司赴央企开展主题研学活动
- 用专业赢得肯定 | 亿诚管理监理人员收获业主表扬信!
- 西安市住建领域2023年度建筑施工质量安全管理标杆工程项目!亿诚管理两监理项目荣获荣誉!
- 2023年度陕西招标采购社会代理机构TOP100榜单发布,亿诚管理位居第38位!
- 诚信履约 创效创誉 | 亿诚管理再获业主表扬信!
- 恪守职责 严格监理 | 一封来自合作业主的表扬信
- 【唯有热爱才能更加优秀】亿诚管理总监理工程师罗少飞
同类文章排行
- “河长制”镇级河渠管护服务项目中标公示(汕头)
- 广东烟草湛江市有限公司遂溪县分公司遂溪县分公司2023-2024年员工餐饮外包服务采购(二次)中标结果公示(湛江)
- 湛江经济技术开发区消防救援大队厨房设备及安装项目中标(成交)公示(湛江)
- 广东烟草湛江市有限公司遂溪县分公司2023-2024年员工餐饮外包服务采购(二次)中标候选人公示(湛江)
- “河长制”镇级河渠管护服务项目竞争性磋商公告(汕头)
- 广东烟草湛江市有限公司遂溪县分公司2023-2024年员工餐饮外包服务采购(二次)更正公告(湛江)
- 湛江经济技术开发区消防救援大队厨房设备及安装项目招标公告(招标编号:YC23475053(CGP))(湛江)
- 广东遂溪农村商业银行股份有限公司日用品采购项目(三次)中标(成交)公示(湛江)
- 广东遂溪农村商业银行股份有限公司员工2023-2025年补充医疗险项目(二次)中标(成交)公示(湛江)
- 广东烟草湛江市有限公司遂溪县分公司2023-2024年员工餐饮外包服务采购(二次)招标公告(湛江)
最新资讯文章
您的浏览历史


