永靖县王台镇蒋家铺至炳灵寺公路改建工程勘察设计招标中标公示(甘肃)
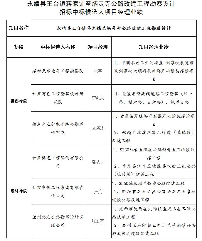
项目名称:永靖县王台镇蒋家铺至炳灵寺公路改建工程勘察设计
交易编号:LXZH2017036
招标人:永靖县交通运输局
联系人:罗明明
联系号码:18093055470
联系人:黄晶
联系号码:18793003777
监督部门:永靖县人民政府
联系号码:13884020120
开标时间:2017年5月12日9:00
开标地点:临夏州公共资源交易中心第三开标厅




下一篇: 洮南市2017年农业综合开发高... 上一篇: 黎平县第二次全国地名普查外包服...
相关资讯
- 龙年开门红!亿诚管理荣列"2024年1月全国工程监理中标百强"第75位,陕西省第2!
- 深根·向新 | 亿诚管理2023年会暨2024年目标责任签订会圆满召开
- 守初心 筑匠心 | 青海省咸阳干休所项目收获业主表扬信!
- 新时代探寻高质量发展 | 亿诚管理黄石分公司赴央企开展主题研学活动
- 用专业赢得肯定 | 亿诚管理监理人员收获业主表扬信!
- 西安市住建领域2023年度建筑施工质量安全管理标杆工程项目!亿诚管理两监理项目荣获荣誉!
- 2023年度陕西招标采购社会代理机构TOP100榜单发布,亿诚管理位居第38位!
- 诚信履约 创效创誉 | 亿诚管理再获业主表扬信!
- 恪守职责 严格监理 | 一封来自合作业主的表扬信
- 【唯有热爱才能更加优秀】亿诚管理总监理工程师罗少飞
同类文章排行
- “河长制”镇级河渠管护服务项目中标公示(汕头)
- 广东烟草湛江市有限公司遂溪县分公司遂溪县分公司2023-2024年员工餐饮外包服务采购(二次)中标结果公示(湛江)
- 湛江经济技术开发区消防救援大队厨房设备及安装项目中标(成交)公示(湛江)
- 广东烟草湛江市有限公司遂溪县分公司2023-2024年员工餐饮外包服务采购(二次)中标候选人公示(湛江)
- “河长制”镇级河渠管护服务项目竞争性磋商公告(汕头)
- 广东烟草湛江市有限公司遂溪县分公司2023-2024年员工餐饮外包服务采购(二次)更正公告(湛江)
- 湛江经济技术开发区消防救援大队厨房设备及安装项目招标公告(招标编号:YC23475053(CGP))(湛江)
- 广东遂溪农村商业银行股份有限公司日用品采购项目(三次)中标(成交)公示(湛江)
- 广东遂溪农村商业银行股份有限公司员工2023-2025年补充医疗险项目(二次)中标(成交)公示(湛江)
- 广东烟草湛江市有限公司遂溪县分公司2023-2024年员工餐饮外包服务采购(二次)招标公告(湛江)
最新资讯文章
您的浏览历史


