BIM出现19次 | 住建部办公厅印发智能建造与新型建筑工业化协同发展可复制经验做法清单(第一批)

各省、自治区住房和城乡建设厅,直辖市住房和城乡建设(管)委,北京市规划和自然资源委,新疆生产建设兵团住房和城乡建设局:
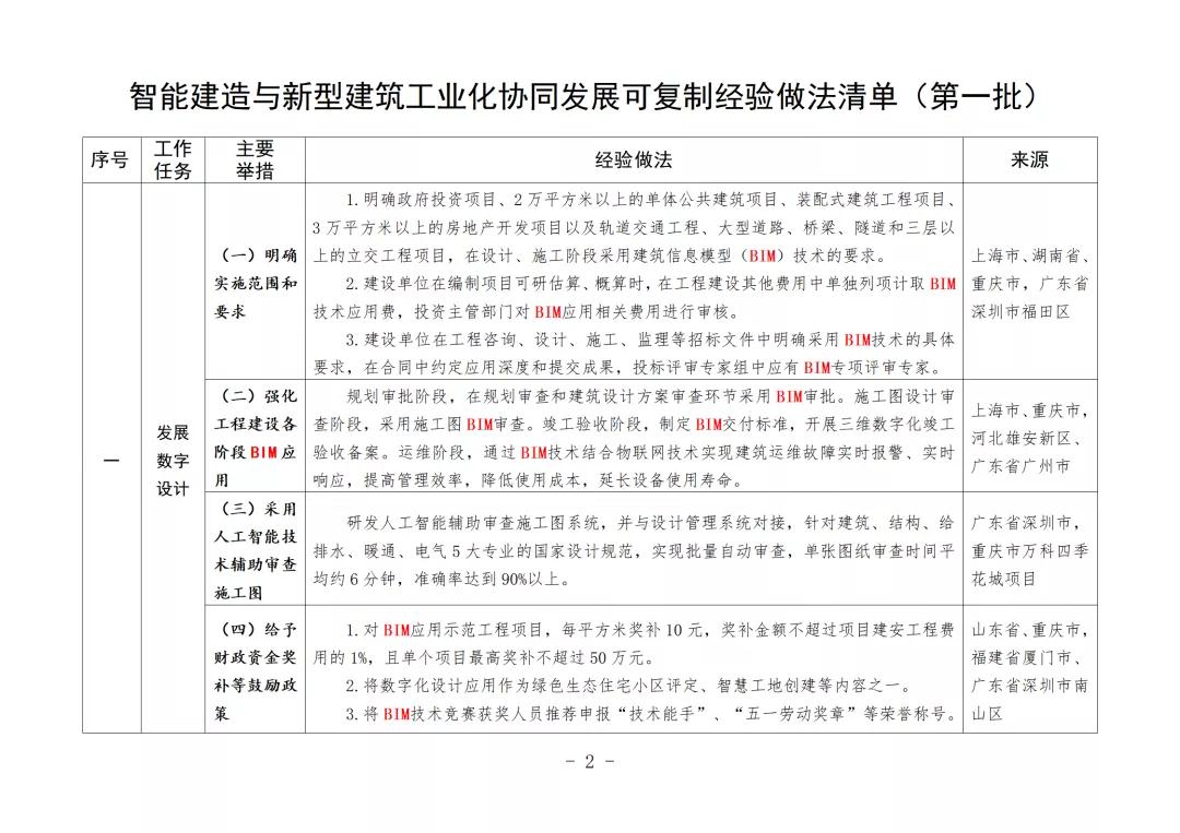
按照《住房和城乡建设部等部门关于推动智能建造与建筑工业化协同发展的指导意见》(建市〔2020〕60号)要求,各地围绕数字设计、智能生产、智能施工等方面积极探索,推动智能建造与新型建筑工业化协同发展取得较大进展。我部总结各地经验做法形成《智能建造与新型建筑工业化协同发展可复制经验做法清单(第一批)》,现印发给你们,请结合实际学习借鉴。
住房和城乡建设部办公厅
2021年7月28日
(此件主动公开)






下一篇: 新时期定额的定位与作用 上一篇: 再见,竣工结算!住建部明确:全...


