“不适宜采用PPP模式”的单体项目是否可以纳入片区开发项目
根据财金〔2014〕113号文和发改投资〔2014〕2724号文,可以采用PPP模式的项目必须满足以下两个核心要素:一是项目类型上为公共服务、基础设施类项目;二是财务要求上要能产生稳定的未来可预期的现金流(即存在运营内容)。

2017年,财政部下发了被媒体冠以“PPP项目最严新规”的《关于规范政府和社会资本合作(PPP)综合信息平台项目库管理的通知》(财办金〔2017〕92号),再次重申了“不属于公共服务领域,政府不负有提供义务的,如商业地产开发、招商引资项目等;因涉及国家安全或重大公共利益等,不适宜由社会资本承担的;仅涉及工程建设,无运营内容的”不适宜采用PPP模式。
但其实作者发现,不仅是作者所在团队提供法律服务的两个片区开发PPP项目,即便是全国示范项目也存在将“招商引资项目”、“仅涉及工程建设,无运营内容的”等从字面理解涉嫌不适宜采用PPP模式的项目纳入片区开发PPP项目范围内,如何理解这样的“矛盾”呢?
1.仅涉及工程建设,无运营内容的单体项目是否适宜纳入片区开发PPP项目?
作者认为,回答这个问题需要回归采用PPP模式的目标。“PPP项目的目的无疑是要发挥项目相应作用,提供相应的公共服务(或产品)。从任何一个建设项目全生命周期观察,投资建设仅是获得或形成项目及其服务(或生产)能力的必要措施或必经阶段,而实现项目功能、发挥项目社会经济效益才是项目所追求的最终目标,以提供公共服务为目标的PPP项目更不能例外。项目是否可按期保证实现服务目标,……尚需通过后续运营环节予以实现。”而连片开发方式亦旨在通过“统筹规划、分期施工”全面提升区域功能。以某生态区PPP项目为例,虽然安置房项目并未安排运营内容,但是提供安置房作为安置拆迁居民的重要方式,其项目启动的根本目的就是配合区域功能的综合提高(包括生态旅游、现代人居等),以实现采取PPP模式的目标。
因此,作者认为,特定区域内虽无运营内容的单体项目但客观上服务于片区开发总体项目功能实现,有利于发挥项目社会经济效益的,作为子项目纳入片区开发项目范围内并无不妥。
2.不属于公共服务领域,政府不负有提供义务的,如商业地产开发、招商引资项目等的项目是否适宜纳入片区开发PPP项目?
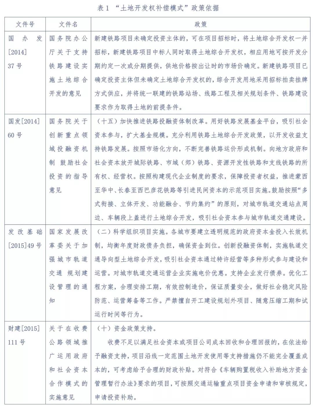
“实务操作中,就准经营性及非经营性PPP项目而言,由于项目自身收益有限或者没有收益,而地方政府财政承受能力有限,为提高项目对于社会资本的吸引力,由政府方将项目周边特定地块的开发权以‘缺口补助’的方式提供给PPP项目公司或者PPP项目社会资本,这正式业内关注的‘土地开发权与PPP项目捆绑模式’”。因此,商业地产开发、招商引资项目有可能通过“土地开发权补偿模式”进入PPP项目领域。目前有相对明确依据可适用“土地开发权补偿模式”的项目领域仅有轨道交通、收费公路等,详见表1。

虽然片区开发PPP项目能否采用“土地开发权补偿模式”尚无明确的政策依据,但作者认为,若“土地开发权补偿模式”有利于调动社会资本的积极性,有利于片区开发总体项目功能实现并发挥项目社会经济效益即可以适用。但是在适用过程中,为防止中标社会资本在项目实施过程中“挑肥拣瘦”,应当在供地、开发顺序、付费、违约责任、合同解除等环节设置牵制条款,以保证片区开发的整体到位。
但目前,即便是轨道交通项目,关于“土地开发权补偿模式”落地的具体要求与细则尚未出台,故实践中仍存在不确定性与障碍。
3.涉及国家安全或重大公共利益的项目是否适宜纳入片区开发PPP项目?
所谓涉及国家安全或重大公共利益的项目,在财办金〔2017〕92号文中并未采取列举式的方式予以说明,但业界一般理解为如监狱、军工等项目。该类项目被排除在PPP模式之外,其根本目的是为了排除社会资本或者说是民营社会资本的介入,确保国家政权与社会稳定,故该类项目即不适宜单独采用PPP模式,也不适宜纳入片区开发项目中。实践中,也未发现有关成功案例。
结语:上述三种或其他原本不适宜采取PPP模式的项目是否可以纳入片区开发PPP项目还需要结合PPP模式本身的特点和目的来考量,另外也需要结合地方操作经验,在合法合规的前提下具体问题具体分析。
下一篇: 招标采购过程中,如何规避废标? 上一篇: 工程造价中,为何竣工结算难?
相关资讯
- 住建部发声:全面启动城市基础设施生命线安全工程建设
- 住建部:关于征求《2023年工程建设规范标准编制及相关工作计划(征求意见稿)》的通知
- 征求意见 | 住建部:《关于推进工程建设项目审批标准化规范化便利化的通知(征求意见稿)》
- 四川:关于印发《四川省政府与社会资本合作(PPP)项目库管理及信息公开管理办法》的通知
- 发改委:支持民企参与铁路、公路等102项重大工程建设,免投标担保!
- 住建部建筑市场监管司:关于组织动员工程建设类注册执业人员服务各地自建房安全专项整治工作的通知
- 山东印发《房屋建筑与市政公用工程建设项目施工现场技能工人配备指南(试行)》
- 住建厅等7部门印发《工程建设领域防止拖欠工程款和农民工工资若干措施》
- PPP项目,7月31日前更新完善!财政部:关于开展全国PPP综合信息平台项目信息质量提升专项行动的通知
- 福建省 | 建设厅下发:工程建设项目施工现场技能工人配备


