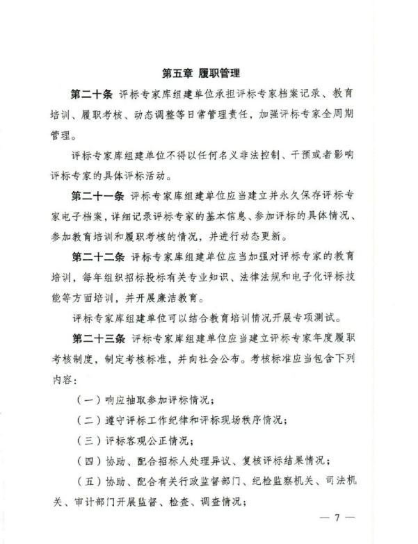
相关资讯
- 司法部、国家发展改革委:中华人民共和国民营经济促进(草案征求意见稿)
- 西安市住建局:关于开展工程项目业绩补录和核实工作的通知
- 西安市住建局:关于公布《房建市政工程项目招标投标交易流程和交易事项目录清单》的通知
- 北京市住建委:关于进一步落实招标人主体责任加强招投标服务监管有关事项的通知
- 陕西省住建厅:关于开展工程项目业绩补录和核实工作的通知
- 西安市公共资源交易中心:关于发布西安市房建市政工程招标“评定分离”操作指引的通知
- 浙江省住建厅:关于加强全省房屋建筑和市政基础设施工程招标投标监管工作的指导意见(征求意见稿)
- 吉林省人民政府:关于印发《吉林省工程建设项目远程异地评标管理办法(试行)》的通知
- 江西省发改委:关于进一步规范工程建设项目招标投标主体行为的通知(公开征求意见稿)
- 国家发改委:关于向社会公开征求《评标专家和评标专家库管理办法(公开征求意见稿)》意见的公告
同类文章排行
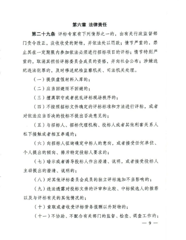
- 国家发改委:评标专家和评标专家库管理办法
- 陕西省公共资源交易中心:关于印发《陕西省公共资源交易平台第三方交易系统对接指南》的通知
- 司法部、国家发展改革委:中华人民共和国民营经济促进(草案征求意见稿)
- 西安市住房和城乡建设局关于邀请报价确定招标代理机构的通知
- 西安市住建局:关于开展工程项目业绩补录和核实工作的通知
- 云南省住建厅:关于做好建设工程企业资质延续工作的补充通知
- 陕西省住建厅:关于印发《工程建设领域专业技术人员违规“挂证”行为专项治理工作方案》的通知
- 住房城乡建设部标准定额司:关于 《房屋建筑工程投资估算和设计概算编制指南 (征求意见稿)》公开征求意见的通知
- 西安市住建局:关于公布《房建市政工程项目招标投标交易流程和交易事项目录清单》的通知
- 吉林省住建厅:吉林省房屋建筑和市政基础设施工程安全专家管理办法
最新资讯文章
您的浏览历史














