广西:关于做好有关建设工程企业资质证书换领和延续工作的通知

自治区住房城乡建设厅关于做好有关建设工程企业资质证书换领和延续工作的通知
各市、县(市、区)住房城乡建设局、行政审批局,各有关企业:
根据《住房城乡建设部办公厅关于做好有关建设工程企业资质证书换领和延续工作的通知》(建办市〔2023〕47号),《国务院关于深化“证照分离”改革进一步激发市场主体发展活力的通知》(国发〔2021〕7号)决定取消的建设工程企业资质,企业可在资质证书有效期届满前换领有效期1年的相应专业资质证书,为做好我区有关建设工程企业资质证书换领和延续工作,现就有关事项通知如下:
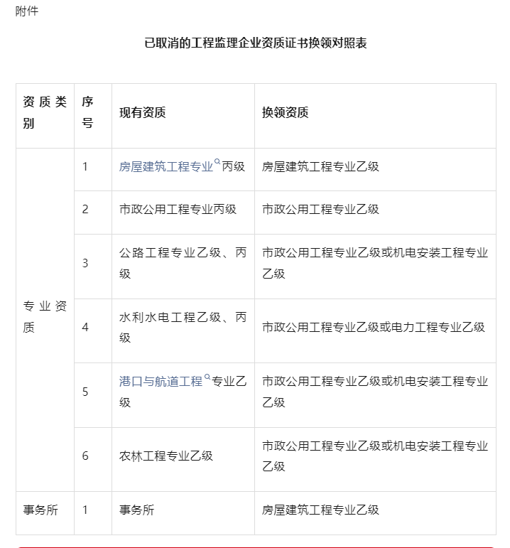
一、工程勘察丙级,工程设计丙级、丁级资质换领相同专业乙级资质证书,施工总承包、专业承包三级资质换领相同专业二级资质证书,有关工程监理企业资质按《已取消的工程监理企业资质证书换领对照表》(详见附件)换领相应专业等级资质证书。
二、资质证书需换领为铁路、交通、水利、信息产业、民航等方面工程设计乙级资质,铁路施工总承包二级资质、铁路专业承包二级资质等由住房城乡建设部核发的企业,按相关规定上报住房城乡建设部办理。
三、自2024年2月29日起,企业(建筑业、勘察设计、监理企业)可提交换证申请。企业登陆广西建设网(网址:http://www.gxcic.net/wsbs/)“桂建云”平台“行政审批系统”进行申报信息填写,按要求提交相关材料,点击提交即可完成申报。企业申报时资质需为“有效”状态,企业提交换证申请后自动换发证书,资质证书有效期届满前未申请换领相应资质证书的,逾期自动作废。
四、企业申请换领资质应将所有可换领资质一并申请换领。
五、换领资质有效期为1年,从换证获批准之日起算。建筑业企业若原有我厅核发资质证书的,换证后合并为同一本证书,有效期按最先到期资质的有效期计算。换领证书后,企业应在该资质证书有效期届满前,按有关资质管理规定和资质标准申请延续。
六、企业取得资质证书后,应保持企业资产、主要人员、技术装备等方面满足相应资质标准要求的条件。企业不再满足相应企业资质标准要求条件的,县级以上住房城乡建设主管部门应当责令限期改正并向社会公告。企业整改期间不得申请企业资质的升级、增项,不能承揽新的工程。
七、申请换领有效期1年资质的企业应申请办理延续通过后,才能申请办理重组分立、吸收合并、跨省变更等业务。
未尽事宜,可拨打我厅政务服务中心咨询热线(0771—5595842、5595532)或通过“桂建云首页—右侧浮窗—在线咨询—行政审批在线咨询”进行咨询。
附件:已取消的工程监理企业资质证书换领对照表
广西壮族自治区住房和城乡建设厅
2024年2月21日
(公开方式:主动公开)

下一篇: 已经是最后一篇了 上一篇: 四川:关于进一步加强四川省建筑...
同类文章排行
- 广西:关于做好有关建设工程企业资质证书换领和延续工作的通知
- 四川:关于进一步加强四川省建筑市场监管公共服务平台项目信息管理的通知
- 住建部:房屋建筑和市政基础设施项目工程建设全过程咨询服务合同(示范文本)
- 广州市住建局:广州市建设工程涉及消防的建筑材料、建筑构配件和设备质量进场检验参考指南
- 国资委:中央企业安全生产监督管理办法
- 西安市住建局关于印发《西安市房产测绘信用信息管理办法》的通知
- 西安市住建局:关于在房屋建筑和市政基础设施工程领域推进全过程工程咨询服务发展的实施方案(征求意见稿)
- 西安市住建局:房屋市政工程施工项目经理和总监理工程师在岗履职记分管理办法
- 西安市住建局:关于进一步规范建筑工程施工许可证变更工作的通知
- 交通运输工程监理工程师注册管理办法
最新资讯文章
您的浏览历史


