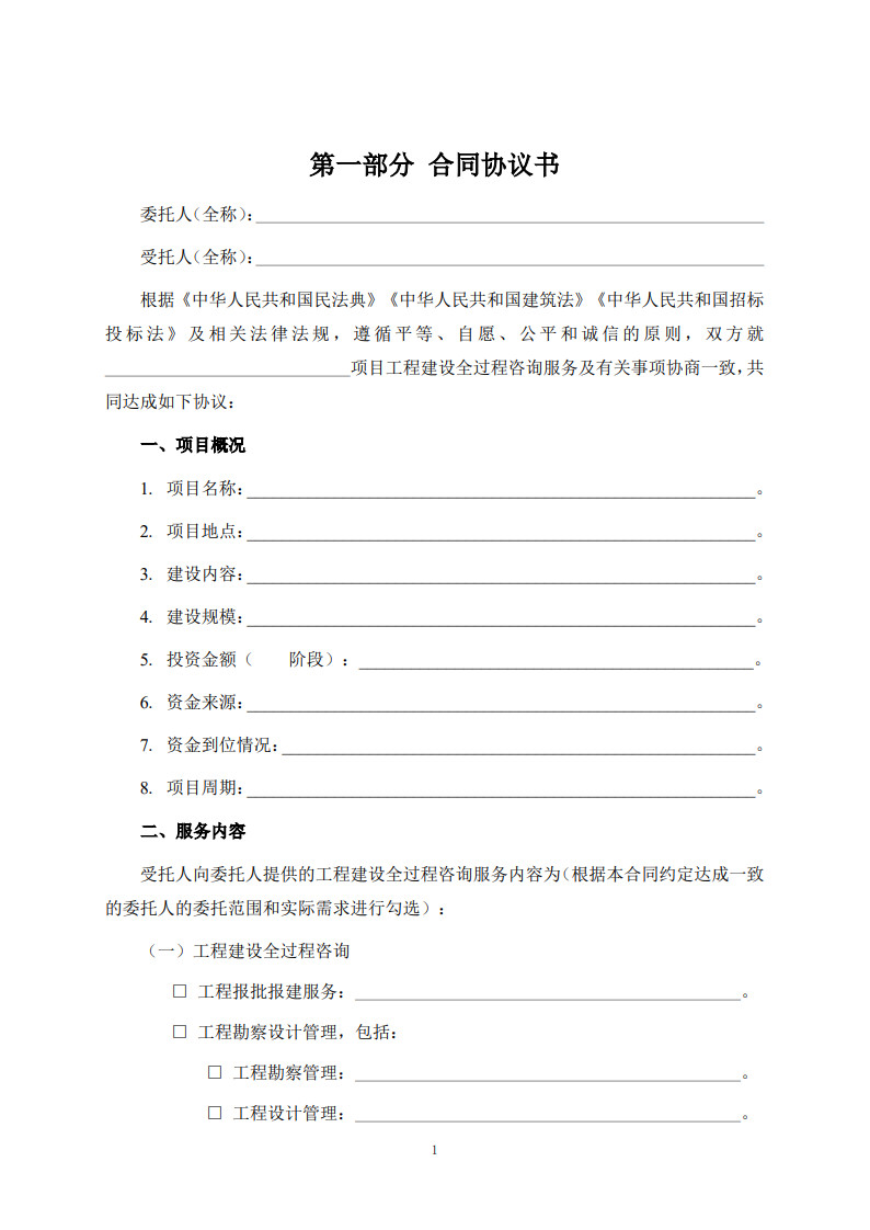
住建部:房屋建筑和市政基础设施项目工程建设全过程咨询服务合同(示范文本)
2月23日,住房城乡建设部办公厅、市场监管总局办公厅关于印发《房屋建筑和市政基础设施项目工程建设全过程咨询服务合同(示范文本)》的通知,文件具体内容如下:

各省、自治区住房城乡建设厅、市场监管局(厅、委),直辖市住房城乡建设(管)委、市场监管局(委),新疆生产建设兵团住房城乡建设局、市场监管局:
为促进工程建设全过程咨询服务发展,维护工程建设全过程咨询服务合同当事人的合法权益,住房城乡建设部、市场监管总局制定了《房屋建筑和市政基础设施项目工程建设全过程咨询服务合同(示范文本)》,现印发给你们,供参考使用。使用过程中如有问题,请及时与住房城乡建设部建筑市场监管司、市场监管总局网络交易监督管理司联系。
附件:房屋建筑和市政基础设施项目工程建设全过程咨询服务合同(示范文本).doc
住房城乡建设部办公厅
市场监管总局办公厅
2024年2月4日
附件原文如下:



























































下一篇: 已经是最后一篇了 上一篇: 广州市住建局:广州市建设工程涉...
相关资讯
- 西安市住建局:关于在房屋建筑和市政基础设施工程领域推进全过程工程咨询服务发展的实施方案(征求意见稿)
- 西安市住建局通报2023年度西安市房屋建筑和市政基础设施工程施工总承包企业和监理企业信用评价工作开展情况
- 陕西省住建厅:关于房屋建筑和市政基础设施工程招投标有关事项的通知
- 东莞:关于深化我市房屋建筑工程设计招标投标改革的通知
- 青海:关于印发《青海省房屋建筑和市政基础设施项目工程总承包管理办法》的通知
- 江西省房屋建筑和市政基础设施项目工程总承包招标投标管理办法(试行)(征求意见稿)
- 浙江省注册建造师信用评价的实施意见
- 浙江嘉兴:10月14日起,中标后不得擅自变更项目负责人等关键岗位人员!每天必须人脸考勤!
- 重庆:关于优化房屋建筑和市政基础设施工程施工图设计文件审查管理要求的通知
- 湖北:关于征求湖北省房屋建筑和市政基础设施工程招标投标评定分离实施办法意见的通知
同类文章排行
- 住建部:房屋建筑和市政基础设施项目工程建设全过程咨询服务合同(示范文本)
- 广州市住建局:广州市建设工程涉及消防的建筑材料、建筑构配件和设备质量进场检验参考指南
- 国资委:中央企业安全生产监督管理办法
- 西安市住建局关于印发《西安市房产测绘信用信息管理办法》的通知
- 西安市住建局:关于在房屋建筑和市政基础设施工程领域推进全过程工程咨询服务发展的实施方案(征求意见稿)
- 西安市住建局:房屋市政工程施工项目经理和总监理工程师在岗履职记分管理办法
- 西安市住建局:关于进一步规范建筑工程施工许可证变更工作的通知
- 交通运输工程监理工程师注册管理办法
- 水利部:关于调整水利工程计价依据安全生产措施费计算标准的通知
- 陕西省住建厅:关于开展2023年全省工程勘察设计、建设工程监理统计调查的通知
最新资讯文章
您的浏览历史


