关于推进实行全过程工程咨询服务 合理化建议
本文由特约外部专家,四川同兴达建设咨询有限公司黄传洲老师撰写,并授权发布。
编者言:随着国内外的建筑市场不断的发生变化,投资主体也更 加多元化,工程咨询服务不仅能够提供优质高效工程咨询,也更能满 足各方面的需求。
随着我国经济的发展,社会的分工门类也越来越齐全。全过程工 程咨询服务业是紧跟着建筑行业的繁荣,产生的新的服务咨询模式, 目的是为了提高服务质量和项目品质,有效地规避了风险,使工程的 施工建设能够更具科学性和合理性。使工程建设的质量和效率得到不 断的优化和提升,促进工程建设行业的发展和进步。
工程咨询(无论是单一的监理、造价、招投标)都在我国改革开 放以来的经济建设中发挥着重要的作用,对工程建设提供各方面的支 持和帮助,成为重要的经济产业。
全过程工程咨询服务是指由咨询单位提供建筑全生命周期内的 策划咨询、前期可研、勘察设计、招标代理、造价咨询、BIM、监理、 项目管理、竣工验收及运营保修等各个阶段的管理服务,对工程的建 设效果进行分析和评估,给工程建设提供了深度融合的服务。全过程 工程咨询服务涉及到 1+N 的知识和领域更加多元,需要进行进一步的 分析,以使工程咨询服务的质量得到巩固和发展。
本文章是笔者在从事行业多年以来,以及个人对行业认知的情况 下,简单的对全过程工程咨询进行了探讨性描述及个人对工程全过程的咨询服务的概念理解和重要性,对全过程咨询服务进行浅表性分析 和研讨,希望能够帮助到行业友人们的成长。并提出具体建设工程咨询服务的合理化建议。
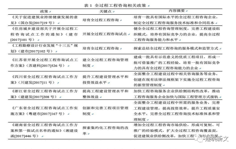
一、全过程工程咨询相关政策梳理:
全过程工程咨询在国外的发展政策、技术标准、行业推广和应用实 践已经较为成熟,并形成相应的规范。国务院办公厅在 2017 年 2 月 发布的《关于促进建筑业持续健康发展的意见》中提出了培育全过程 工程咨询的要求,并在 2017 年 5 月的《住房城乡建设部关于开展全 过程工程咨询试点工作的通知》中确定北京、上海、江苏、浙江、福 建、湖南、广东、四川 8 省(市)以及 40 家企业开展全过程工程咨 询试点,各试点省市也制定了工作方案,探索全过程工程咨询管理制 度和组织模式,为全面开展全过程工程咨询积累经验(如表 1)。

二、对我国目前全过程工程咨询政策进行分析,如下特点:
(1)管理创新,完善技术。
建立全过程工程咨询管理制度,包括全过程工程咨询的服务内容、 项目承发包、项目组织、项目管理、项目质量责任落实、信用管理、 主要专业责任人的从业要求、收费及审批、监管等,并在此基础上, 制定全过程工程咨询服务技术标准和合同范本,明确全过程工程咨询 的服务内容和深度,确定承发包双方的权利和责任等。
(2)试点先行,由点及面。在试点地区和企业引导政府投资工程带头参加全过程工程咨询, 在有条件的房屋建筑和市政工程领域实现重点突破,落地一批具有影 响力、有示范作用的试点项目,为全面开展全过程工程咨询积累经验, 及时总结和推广试点工作经验,鼓励非政府投资工程积极参与全过程 工程咨询试点。
(3)企业培育,产业整合。鼓励投资咨询、勘察、设计、监理、招标代理、造价等企业采取 联合经营、并购重组等方式发展全过程工程咨询,完善工程建设组织 模式,在较短时间内,培养与行业发展相适应的人才队伍,培育一批 具有国际水平的全过程工程咨询企业,以提供高水平全过程技术性和 管理性服务。
(4)市场导向,对标国际。发挥市场在资源配置中的决定性作用,形成与不同投资主体需求 相适应的全过程工程咨询服务组织模式,通过投资主体的需求引领和 工程咨询企业能力的提升,形成统一开放、公平竞争、主体多元、服 务多样、运作有序的全过程工程咨询服务市场,借鉴和参照国际通行 规则开展全过程工程咨询服务,结合国际大型工程顾问公司的业务特 征,推动中国工程咨询行业“走出去”,为我国“乡村振新”以及高 等级城市化革新“TOD”发展和“一带一路”战略服务。
三、全过程工程咨询的优势:
长期以来,我国工程咨询业未形成一体化项目管理服务,而是分 化产生彼此独立的招投标代理、造价、监理、工程咨询、勘察设计等 行业,其中的工程咨询仅作为技术支撑,而没有上升到集成、统筹管 理的高度,影响了项目决策、实施和运营。国外是以工程咨询公司为 向导的全过程工程咨询,对技术、经济、信息、人才进行集约化管理, 统筹调配勘察、设计、施工、监理、造价等资源,其优势显而易见:
(1)贯穿项目全程提供自决策、准备、实施、评估和运营等阶段的各类工程咨询服 务,信息流更为通畅,使得咨询成果具有连贯性、高效性、及时性和 全面性,对正在实施和未实施的阶段起到指导和控制作用,提升全产 业链的整体把控。
(2)提升工程质量:对涉及安全质量重点、关键环节、重大危险源等进行预判,提前 预知安全质量风险,协调各专业进行衔接,制定并采取安全质量防范 措施,从而规避和弥补原有单一服务模式下可能出现的管理疏漏和缺 陷。
(3)管控投资成本:高效统筹项目的费用估算、设计管理、材料设备管理、合同管理、信 息管理等,实时把控每一环节的成本,保证前期咨询与后期执行数据 连贯一致、账实相符,提高投资收益,确保项目的投资目标。
(4)确保项目进度:监控控制项目进度,精确管理,将实际进度与计划进度进行比较, 对即将到期的任务或者到期未完成的任务进行提醒,分析进度偏差, 并克服设计、施工、造价、招标、监理等相关单位责任分离、相互脱 节的矛盾,采取纠偏措施,保证工期目标。
(5)深化风险识别:对项目技术和建设风险提前识别,并对相关风险进行预防和控制, 信息掌控和资源分配逐步明晰,即时获取有效的资源,并且通过完善各方面资源,不断加强对风险的处理,促进各参与方利益平等,提升 风险分担合理性。
(6)强化运维能力:建立资产台账、备品管理、资产统计等机制,对项目定期养护、 日常巡检和保修管理进行统筹运营,详细记录和分析突发故障的排查 与检修,提供更好的维护方案,合理估计后期运营状况,辅助进行管 理工作,降低未来运营的不可预测性,提升运营公司风险抵抗能力。
四、全过程工程咨询案例的经验借鉴:
全过程工程咨询一般包含了策划咨询、投资评估、项目建议书、 可行性研究报告、招投标、工程造价、勘察设计、施工、监理、竣工 验收、投产评估、运营管理等工作,可将其归纳为决策阶段、准备阶 段、实施阶段、评估阶段和运营阶段等方面的内容。结合相关项目的 案例分析,梳理全过程工程咨询的具体实践操作。
五、推进全过程工程咨询面临的问题:当前咨询行业在全过程工程咨询还面临着如下的问题:
(1)数字化普及程度欠缺。咨询企业仍然依靠传统的方式展开工作, 不能在短时间内对企业间、行业间信息整合成有效的决策资讯,未利 用数字化手段高效整合数量巨大、来源分散、格式多样的大数据。
(2)整体性服务能力不强。同属工程咨询范畴的勘察设计、监理、 造价、招投标等工作受到行业内多头主管,人为的分割未能有效提升 咨询品质,导致服务不清晰、松散状、碎片化,造成管理存在重复和 交叉,使工程咨询服务产业链整体性不足。
(3)系统化管理落实不足。咨询企业未形成一套科学完整的管理制 度以保证企业的高效运转,对当前行业快速发展的大趋势不能及时进 行服务标准的调整和技术体系的更新,未改进原有企业管理制度中不 适应的规范、规则、程序。
(4)专业配置合理性不够。咨询单位在工程技术领域人员配置充分, 但在市场、商务、经济、管理和法律等方面的专业人才较为薄弱,从 而缺乏相关领域的系统知识,降低了咨询服务质量,难以形成竞争力。
(5)业主对全过程工程咨询的认知不够。(理解不够,还沉浸在单 一服务的思维中)不知道如何运用,能选用的也仅仅是项目管理或造 价过程控制而已……。
六、全过程工程咨询的概念和重要性:
根据住建部《关于推进全过程工程咨询服务发展的指导意见(征 求意见稿)》,全过程工程咨询是对工程建设项目前期研究和决策以 及工程项目实施和运行(或称运营)的全生命周期提供包含设计和规 划在内的涉及组织、管理、经济和技术等各有关方面的工程咨询服务。全过程工程咨询服务一般可分为 4 个阶段,即项目的前期投资决策阶 段;项目设计和招投标阶段;项目施工实施阶段;项目运营阶段。是 工程咨询 1+N 的新模式。在国际工程咨询市场中,全过程工程咨询是 一种惯例模式;在国内工程咨询市场中,外资工程咨询公司对外资工 程项目一般也延续了自身全过程工程咨询的运作方式。但国内本土企 业的全过程工程咨询能力整体较弱,(特别是在项目的前期投资决策 阶段,具备能力的企业及人才相对较弱)虽然部分大型公司或综合型公司,有全过程工程咨询主要能力的组成要素,但缺乏项目集成和应 用能力。究其原因:一部分是由于外部政策环境和历史发展造成的;另一部分是由于内部自身能力不足造成的。从我国加入 WTO 世贸组织 后,在工程咨询服务与国际接轨以来乃至之前,我国就大力推广实施 全过程工程咨询模式,以弥补传统工程咨询模式的不足。发展全过程 工程咨询模式是我国工程咨询服务行业在我国“十四·五”规划和新 时代的背景下,是走向国际竞争环境的必然要求,也是满足我国工程 体制改革创新的必然要求。可以从管理者、设计单位、监理单位和国 际惯例等不同视角分析对全过程工程咨询模式的认识。
七、全过程工程咨询服务内容:
全过程工程咨询服务能够更好地服务工程建设,涉及到工程的全 面。全过程咨询服务主要是指工程咨询企业接受建设单位(业主)委 托,有效了解他们的意图,在策划咨询、投资评估、项目建议书、可 行性研究报告、招投标、工程造价、勘察设计、施工、监理、竣工验 收、投产评估、运营管理的各个阶段,均可依据建设单位(业主)建 设工程项目要求,为工程项目建设提供涵盖前期策划咨询、施工前准 备、施工过程、竣工验收、运营保修等各阶段、全过程的工程项目管 理咨询服务,为工程建设提供良好技术、法律、市场保障。根据服务 内容要求,需要在工程项目决策阶段编制出整个项目的建议书,提出 可行性研究报告,为业主全面掌握市场整体情况,提供有效服务。工 程项目实施阶段提供招标管理、勘察设计管理、采购管理、施工管理、 竣工验收和试运行管理等服务,让业主能够在建设过程中,避免损失,顺利施工,同时,也代表业主方对项目合同、质量、进度、成本等实 施全方位管理,保证工程建设安全、符合进度要求,通过全过程咨询 服务,进一步整合各方面资源,发挥业务优势,使单项业务能力得到 提升,更好地体现综合服务价值,使工程建筑全过程咨询得到良好的 保障。
八、对实行全过程工程咨询服务的合理化建议:
(1)形成全过程工程咨询服务的范围和内容;住建部在关于征求推进全过程工程咨询服务发展的指导意见(征 求意见稿)中,将全过程工程咨询定义为:对工程建设项目前期研究 和决策以及工程项目实施和运行(或称运营)的全生命周期提供包含 设计和规划在内的,涉及组织、管理、经济和技术等各有关方面的工 程咨询服务。全过程工程咨询服务可采用多种组织方式,为项目决策、 实施和运营持续提供局部或整体解决方案。虽然这个定义非常宽泛, 没有明确边界,但是经过多年发展的监理行业,其监理规范和监理规 程等均已经非常完善,无论是建设单位还是监理单位,对监理的工作 内容和界限都已经非常清晰。不过,目前全过程工程咨询仍处在探索 试点阶段,多个省份也出台了试点方案,这就需要通过试点总结出一 个被市场认可的全过程工程咨询的边界和范围,形成一套全过程工程 咨询服务的强制性规范,从而能够明确各自的工作界限。全过程工程 咨询不应是现有的项目管理+各专项咨询的简单叠加模式,而应是一 个全新的咨询模式,只有真正地将所有的工程咨询服务内容融合为一 个有机整体,才能真正发挥出应有的作用。
(2)形成全过程工程咨询服务的计费模式;虽然监理以及其他各专项咨询服务的政府指导收费标准已经放 开,但是企业仍可以参照收费标准并考虑成本、市场竞争等因素报出 具有竞争力的价格。然而,全过程工程咨询服务范围广、内容多,尚 没有统一成熟的计费模式和费用标准,企业人力资源及其他资源投入 成本准确测算还存在一定的困难,因而给建设单位和咨询企业确定咨 询费用带来一定的困难。这就需要在探索中根据全过程工程咨询服务 内容和成本投入详细测算出参考费率,形成全过程咨询服务费用的参 考性文件,以便于全过程工程咨询业务的快速推广。
(3)形成全过程工程咨询服务的招标投标体制;全过程工程咨询 1+N 中包含的勘察、设计和监理均属于必须依法 招标的项目范围,即便是已达到规模的全过程工程咨询项目也必须进 行招标。经过近 20 余年的招标、投标实践,勘察、设计、监理虽然 形成了相对固定的招投标程序、惯例和招标文件版本,但是目前全过 程工程咨询仍未形成固定模式的招投标程序,还不能进入有形建筑市 场进行招标。这就需要在探索中不断总结和形成全过程工程咨询的招 标投标体制,其中包括招标的条件、投标人的资格条件、招标的示范 文件、合同的示范文件、投标文件的内容要求及评标办法等等。
(4)培育全过程工程咨询服务的市场;《关于促进建筑业持续健康发展的意见》要求政府投资工程应带 头推行全过程工程咨询,鼓励非政府投资工程委托全过程工程咨询服 务。目前全过程工程咨询还处于试点阶段,全过程工程咨询的优势还没有充分展示出来,很多建设单位还习惯于原来分专业条块化的咨询 服务方式,对“一条龙”的全过程工程咨询服务还不是很适应,也不 是很放心。一方面与咨询单位的咨询服务能力有很大关系,担心是否 能够提供全过程所有专业的服务;另一方面担心全过程工程咨询服务 由一家咨询单位全部完成,缺少各咨询单位发挥各自的优势和特长, 同时缺少各咨询单位之间相互检查工作成果,如果某阶段或某方面咨 询服务出现质量或进度问题,不容易尽早发现和解决问题,等到问题 出现时已经很难纠正甚至影响项目的推进。此外,还有建设单位担心 由一家咨询机构完成全过程工程咨询服务,未来审计会不会有问题。因此,必须要通过全过程工程咨询服务的试点,充分体现全过程咨询 服务的能力和优势,以此来培育全过程工程咨询服务市场。
(5)建立适应全过程工程咨询服务的组织机构;现阶段,咨询公司可以通过公司间合作、部门间合作、业务间合 作等方式开展全过程工程咨询服务。但从长远看,只有采取人力资源 整合,提升企业或个人信誉,提高服务质量等措施,建立紧密型的全 过程工程咨询组织,才能真正发挥全过程工程咨询的优势。笔者认为, 全过程工程咨询负责人应具备投资能力、设计能力、风险识别能力、 组织管理能力、国家行业政策导向分析把控能力等“一专多能”,能 指挥和领导团队开展工作;咨询团队应包含设计、工程管理、造价、 招标、报批报建与资料管理等人员;有些主要参与阶段性工作的成员, 无需全程驻场,因此可将团队分为前方驻场团队和后方支持团队,其 中后方支持团队包括设计人员、造价人员等;咨询团队所有人员应具备全过程工程咨询服务的意识和理念,具有不断完善和扩充专业知识 的愿望和能力。
九、文章小结:
(1)市场化改革。经过上文的全过程分析,可以了解到在全过 程的咨询服务过程中,服务企业可以在各个环节阶段参与其中,帮助 建单位对工程项目进行评估和管理,使得工程项目的建设管理更加合 理。市场化的运作机制给予了工程咨询服务行业更多的发展空间和机 会,服务企业应该接机发展多样的市场运作模式,以适应建筑企业的 需要。在市场化的改革中,工程咨询服务公司应该保证自身的服务质 量、信誉,在市场上广泛的拓展自身的业务,积极的参与市场中的竞 争,提升发展自身的业务质量和形象。
(2)人员素质管理制度建设。目前的建筑行业对咨询服务行业 的准入资格仍然存在着众多的阻碍和壁垒。垄断性的发展模式不利于 工程咨询服务行业的发展。对此应该放开对人才资质资格的限制,使 人才的使用和流通更加顺畅合理。工程服务企业的人才培养问题也是 企业发展的重要问题,企业应该建立一定的人才培养制度,加强人才 之间的交流和合作。
(3)市场交易机制和规范。良性的市场竞争机制是行業发展的 重要前提的条件。市场交易机制的有序进行,得益于企业之间的良好 信用和配合。以及政府政策法律的有效管控,减少企业之间的不正当 竞争手段。此外良好的市场交易机制,还需要工程咨询服务企业自身服务质量的优化和提高,使工程咨询服务行业能够真正的发挥自身的 作用,在市场竞争中获得立足和发展的空间。
十、结尾语:
随着我国改革开放的深化和经济转型的升级及“十四·五”战 略规划,传统的工程咨询模式难以满足当前市场要求。同时,“一带 一路”的稳步推进也提出了建设项目市场国际化的需要。国家近年来 不断发文指导和推动全过程工程咨询的发展,给工程咨询业的转型升 级提供了重要的机遇,工程咨询企业结合自身特点,根据全过程工程 咨询服务的实际需要,建立与之相适应的专业部门,加强和完善企业 组织机构和人员结构。在此基础上,构建企业的核心竞争力,培育既 能提供综合性的多元化服务,又能对系统性问题提供一站式整合服务 的能力。
在市场国际化进程提速、竞争主体和投资主体均呈现多元化趋势 下,大型工程咨询服务企业应积极吸收国际化人才,构建网络型组织, 努力实现全球化服务。通过与国际著名的工程顾问公司开展多种形式 合作与交流,拓展视野,提高业务水平,为国家乡村振兴以及“一带 一路”沿线工程项目的拓展夯实基础,使我国工程咨询业与国际工程 咨询业产业管理惯例接轨,提升工程咨询企业的国际竞争力。
全过程工程咨询在未来的工程项目推进中将会日益普及化,工程 咨询企业要不断建立和完善自身的技术标准、管理标准、质量管理体 系、职业健康安全和环境管理体系,通过工程咨询服务的实践经验,建立具有自身特色的全过程工程咨询服务管理体系及服务标准,并探 索出项目管理理论与应用方法。推动建设工程项目全过程咨询服务是未来发展的必然,通过业务 不断的促进、升级,且更好更有效地服务工程建设,咨询企业就需要 全面创新服务形式,加强内功修炼、做好资源整合,通过强强联合、 一体进程,有效提高工程咨询综合实力,确保企业特色的市场竞争实 力,全面介入国际工程竞争,推动全过程咨询良性发展。
下一篇: 住建部等15部门联合发文:县城... 上一篇: 大局已定!取消造价资质,全部废...


