黑龙江省财政厅印发《政府采购负面清单》
近日,黑龙江省财政厅发布了《黑龙江省政府采购负面清单》,旨在进一步提高政府采购文件的编制质量,规范政府采购行为。清单禁用类别分为资格条件、评审因素、资格条件和评审因素,共列出33项政府采购负面清单。

黑龙江省财政厅文件
黑财采〔2018〕7号
黑龙江省财政厅关于印发
《黑龙江省政府采购负面清单》的通知
各市(地)、县(市)财政局,省直各预算单位,政府采购代理机构:
为进一步提高政府采购文件的编制质量,规范政府采购行为,我厅根据《中华人民共和国政府采购法》、《中华人民共和国政府采购法实施条例》和《政府采购货物和服务招标投标管理办法》(财政部令第87号)等相关法律法规,经研究论证,制定了《黑龙江省政府采购负面清单》,以营造我省公平公正和充分竞争的政府采购市场环境,现印发给你们。负面清单所列内容均系不符合法律法规明确规定的条款,各政府采购当事人应遵照执行。执行过程中,如有问题和建议,请及时向我厅反映。
本通知自2018年6月1日起施行,由黑龙江省财政厅负责解释。
附件:《黑龙江省政府采购负面清单》
黑龙江省财政厅
2018年5月29日
附件
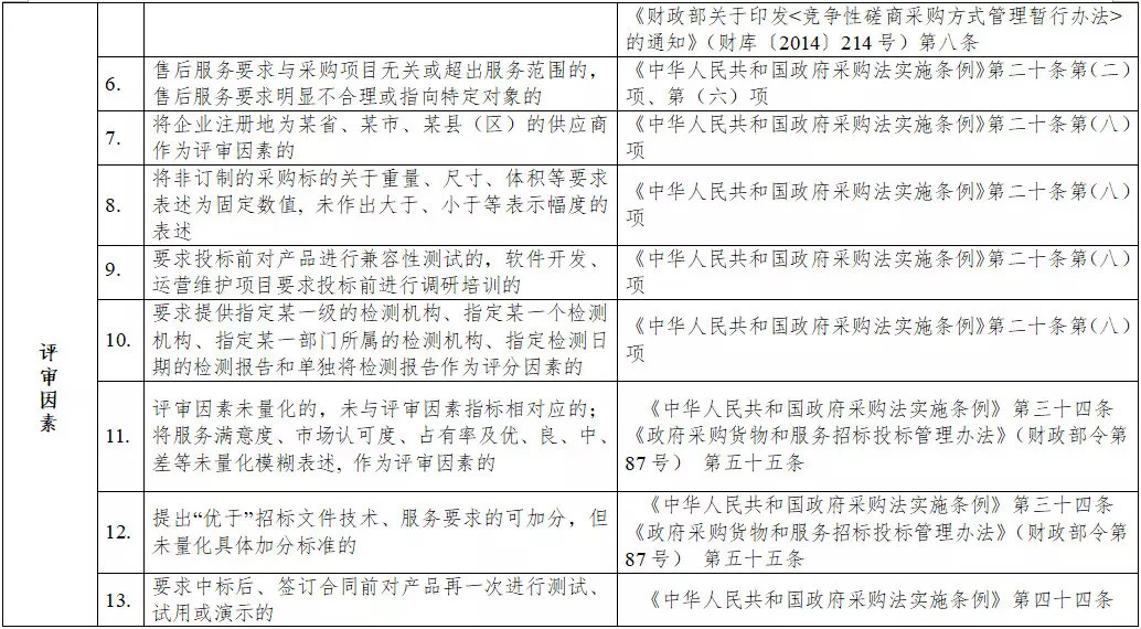
政府采购负面清单





下一篇: 2018资质动态大核查!施工、... 上一篇: 工程造价知识点总是记不住?最全...
相关资讯
- 喜讯 | 亿诚管理荣获陕西省招标投标协会2022年度会员单位AAA信用评价!
- 亿诚公司参加陕西省招标投标协会第三次会员大会暨第三届理事会第一次会议
- 亿诚管理屈小军总工获评“2022年度陕西省政府采购代理机构先进工作者”荣誉称号!
- 喜报|全国政府采购服务质量信用AAA级新鲜出炉——亿诚管理位居54
- 戒毒所购买空气能热水器谈判公告(湛江)
- 广东新丰农村商业银行股份有限公司2023-2025年度保安服务采购项目公开招标公告(韶关)
- 国家发展改革委等部门关于严格执行招标投标法规制度进一步规范招标投标主体行为的若干意见
- 广东烟草湛江市有限公司2022年专卖管理工作服采购项目中标候选人公示(湛江)
- 铜盂镇艺术乡创游憩项目-省道旅游标识牌中标情况公示(汕头)
- 铜盂镇艺术乡创游憩项目-丝苗米主题ip及标识系统中标公示(汕头)


