湖南省住建厅:湖南省政府投资项目法人终身责任制和业主责任制实施细则(征求意见稿)

各市州住房和城乡建设局,湘江新区开发建设局,各有关单位:
根据《湖南省发展和改革委员会关于印发《全省公共资源交易领域突出问题专项整治攻坚战工作方案》的通知》(湘发改公管〔2024〕790号)要求,我厅起草了《湖南省政府投资项目法人终身责任制和业主责任制实施细则(征求意见稿)》,现公开征求意见。请于2025年3月28日前将书面意见反馈厅建筑管理处。逾期未反馈,视为无意见。
联系电话:0731-88950060
电子邮箱:190630156@qq.com
附件:湖南省政府投资项目法人终身责任制和业主责任制实施细则(征求意见稿)
湖南省住房和城乡建设厅
2025年3月21日
附件
湖南省政府投资项目法人终身责任制和业主责任制实施细则(征求意见稿)
第一章 总则
第一条 【目的和依据】为加强政府投资项目全生命周期管理,有效防范工程建设领域风险,压实项目法人和项目业主责任,确保工程质量安全和财政资金使用效益的有机统一,根据《中华人民共和国建筑法》《政府投资条例》等法律法规规定,结合我省实际,制定本细则。
第二条 【适用范围】政府投资房屋建筑和市政基础设施工程项目(以下简称“政府投资项目”)前期、实施、使用维护等各阶段项目法人终身责任制和项目业主责任制有关要求及其监督管理活动,适用本细则。
第三条 【项目法人及其终身责任制定义】本细则所称项目法人,是指具有民事权利和民事行为能力,依法独立享有民事权利和承担民事义务,实施政府投资项目建设管理的建设单位。
本细则所称项目法人终身责任制,是指项目法人自政府投资项目法人组建或启动项目前期工作至工程设计使用年限内,按照法律法规和有关规定承担建设单位终身责任。
项目法人法定代表人是项目法人终身责任制的第一责任人,对项目法人终身责任制执行情况全面负责。
第四条 【项目法人确定】项目法人应当由地方政府及其组成部门在申请立项时提出,发展改革部门在审批项目可行性研究报告中予以确认。按规定无需审批项目可行性研究报告的工程,由采购人在组织政府采购时明确项目法人,财政部门在预算审核中予以确认。
第五条 【项目法人资格】项目法人应当具备独立法人资格,结合项目投资规模、建设要求等,组建由项目负责人、技术负责人和专职质量、安全管理人员等构成的管理机构,建立工程造价、质量、安全、进度等管理制度,明确各岗位管理职责,对勘察、设计、施工、监理、质量检测等单位合同履约情况开展检查,全面履行建设单位相关责任。
第六条 【委托管理】项目法人不具备本细则第五条规定管理能力的,应通过全过程咨询等方式,引入符合相关要求的社会专业技术力量,协助项目法人履行相应管理职责。全过程咨询单位不能替代项目法人承担相关责任和义务。
项目可行性研究报告批复中明确项目实行代建制的,应根据相关规定委托代建单位履行管理职责,由代建单位在项目建设期间按约定承担项目法人的责任和义务。
第七条 【项目业主及其责任制定义】本细则所称项目业主,是指政府投资项目的所有权人,所有权人与使用权人不一致的,使用权人应当按双方约定承担项目业主有关责任,没有约定或者约定不明的,由所有权人承担项目业主有关责任。市政基础设施移交管理维护单位的,管理维护单位自接收之日起承担项目业主有关责任。本细则所称项目业主仅指政府有关机构或其指定、委托的机关团体、企事业单位等,不包括自然人。
本细则所称项目业主责任制,是指项目业主在政府投资项目交付后的使用维护阶段,按照法律法规和有关规定,承担使用维护安全等有关责任。
项目业主法定代表人是项目业主责任制的第一责任人,对项目业主责任制执行情况全面负责。
第二章 项目前期管理
第八条 【项目策划】项目法人应根据社会效益、功能需求、政策环境、行业专项规划等因素,对项目进行策划,应合理确定工程规模及建设标准,对不同建设方案进行技术经济优化选择,对建设项目的必要性和可行性进行技术经济论证。
第九条 【项目立项】项目法人应当统筹考虑项目全生命周期风险,根据有关规定科学组织编制报批可行性研究报告。项目选址应充分考虑项目建设条件及周边环境条件,项目建设内容应包含与主体工程相关的燃气、通讯、供电、供水、排水以及其他配套设施(以下简称“配套设施”),对于重大或复杂项目应进行充分技术论证,确保项目前期工作深度满足规范要求。
第十条 【用地规划】项目法人应当按照有关规定向自然资源主管部门申请核发建设项目用地预审与选址意见书,取得建设用地规划许可证后申请划拨土地。需要办理农用地转用、土地征收手续的应提前或同步办理。项目法人应将与主体工程相关的配套设施纳入规划设计方案。
第十一条 【造价控制】项目法人对政府投资项目的投资控制承担主体责任,并督促工程建设参与单位履行相应投资控制责任。住房城乡建设主管部门应联合有关部门强化工程造价数据积累,参考建筑工程主要技术与经济指标清单(详见附件),选取技术指标与经济指标达标项目的投资估算、概算、预算、最高投标限价、结算、决算等造价数据,建立各行业领域政府投资项目全过程工程造价历史数据库,综合动态发布工程造价指标指数,为项目法人和有关部门造价控制提供参考。
项目法人应当按照安全可靠、绿色低碳、全生命周期成本最优、优质优价等原则,依据建设工程计价依据,参考工程造价指标指数等,编制项目投资估算、概算、预算、最高投标限价,最高投标限价不得上调和下浮(合理价项目除外)。
项目法人以批复的投资估算作为开展初步设计、编制概算的依据;以批复的概算作为开展施工图设计、编制预算、最高投标限价的依据。鼓励运用BIM技术等,提升概算、预算、最高投标限价编制审批精准度。
第十二条 【招投标管理】项目法人应当对依法必须招标的勘察、设计、施工、监理以及与工程建设有关的重要设备、材料采购等进行招标,并依法接受监督。不得以肢解发包、化整为零、招小送大、设定不合理的暂估价或者通过虚构涉密项目、应急项目等形式规避招标。鼓励专业设备工程、电子系统工程、防水等专项工程的建设和运营管理采用全生命周期承包。
项目法人应当建立项目招标全流程内控机制,加强招标需求管理,按要求发布招标计划,明确业主评委委派范围和流程,保证招标文件编制质量。招标文件中载明的评标程序应明确清标和成本评审的具体流程和规则。清标应查找投标文件中可能存在的对招标范围理解的偏差、投标报价的算术性错误、错漏项、投标报价构成不合理等明显异常问题,清标成果作为响应性评审内容;针对低于报价评审警戒线的投标报价应组织开展成本评审,成本评审应参考相应建设工程计价依据、类似工程造价历史数据等,明确重点评审工程量清单综合单价和材料、设备单价的评审标准等,保证技术指标与经济指标相统一,对认定低于成本的投标报价依法否决投标。
第十三条 【合同管理】在招投标过程中发生异议、投诉的项目,招标人在履行核查、暂停流程、书面答复等法定职责后,方可继续实施后续流程。项目法人应当按规定与中标单位在线签订合同,合同的实质性条款应当与招标文件和投标文件的内容一致。落实支付担保和履约担保制度,项目建设资金如全部或部分列入各级财政预算,列入各级财政预算的证明文件为项目工程款支付担保有关凭证。项目法人应当建立标后履约监督机制,加强对中标单位执行工程建设相关法律法规和工程质量、安全、工期、造价等方面履约情况的管理。
第十四条 【勘察设计】项目法人应当按照先勘察、后设计、再施工的原则进行工程建设,应当向勘察、设计、施工图审查、施工、工程监理等单位提供建设工程有关原始资料,原始资料必须真实、准确、齐全。项目法人应委托具备相应资质条件的勘察、设计单位编制勘察、设计成果文件。勘察、设计文件应当满足规定深度要求,初步勘察报告应重点查明场地不良地质作用及水文地质条件,提供真实、完整的岩土参数等初步参数建议;初步设计文件应满足编制施工招标文件、主要设备材料订货和编制施工图设计文件的需要。设计文件中选用的材料、构配件、设备,应当注明其规格、型号、性能等技术指标,其质量要求必须符合国家规定的标准。
项目法人应当将配套设施与主体工程同时设计,同步依法申报初步设计审批和施工图审查,配套设施应符合相关专项规划和标准规范要求。
第十五条 【施工许可】严格落实开工安全生产条件审查制度,住建部门联合相关部门全面对图纸会审、设计交底、资金到位、项目人员、安全责任、现场质安保障措施、经济技术匹配性及政策符合性进行把关和复核,关键核心要件审查不通过不予核发施工许可。工程开工前,项目法人应当按照国家有关规定向工程所在地住房城乡建设主管部门申请办理施工许可证和工程质量安全监督手续,配套设施应与主体工程一并申请。
第三章 项目实施管理
第十六条 【工程质量管理】项目法人是工程质量第一责任人,依法对工程质量承担全面责任,应当建立各方责任主体和项目负责人质量终身责任信息档案,牵头落实质量终身责任制。
项目法人应当保证按合同约定由其负责采购的建筑材料、建筑构配件和设备符合设计文件和合同要求。不得明示或者暗示参建单位使用不合格的建筑材料、建筑构配件和设备。
项目法人应当定期抽查工程实体质量,牵头组织质量常见问题治理,留存质量检查记录和影像资料,协调处理工程质量相关问题。
第十七条 【工程质量检测管理】项目法人应严格工程质量检测管理,在编制工程概预算时合理核算建设工程质量检测费用,单独列支并按照合同约定及时支付。项目法人应当明确或者督促监理单位明确工程质量检测活动见证人员,对取样、制样、标识、封志、送检以及现场检测等实施见证,现场检测应留存质量检测记录和影像资料。项目法人应当委托具有相应资质且与工程项目相关单位无隶属关系或者其他利害关系的工程质量检测机构,不得违规减少依法应由项目法人委托的检测项目和数量,不得明示或者暗示工程质量检测机构出具虚假检测报告。非项目法人委托的工程质量检测机构出具的检测报告不得作为工程质量验收依据。
第十八条 【施工安全管理】项目法人是施工安全生产责任人,依法对项目施工安全生产负责,应当建立健全全员安全生产责任制,强化安全生产风险管控,强化监督检查和责任追究。
项目法人应当按照相关规定及合同约定及时足额支付危大工程施工技术措施费和绿色施工安全防护措施项目费,督促施工单位合理使用安全生产相关费用。不得明示或者暗示施工单位购买、租赁、使用不符合安全施工要求的安全防护用具、机械设备、施工机具及配件和器材。
项目法人应当协调督促有关单位加强危大工程安全管理,审核超过一定规模的危大工程专项施工方案,参加专项施工方案专家论证会;对于按规定需要进行第三方监测的危大工程,应当委托具有相应资质的单位进行监测,对监测单位报告的异常情况组织采取处置措施。
项目建设过程中发生突发险情或生产安全事故的,项目法人应立即协调组织工程参建单位做好事故应急救援处置工作,采取措施防止事故扩大,及时准确向有关主管部门、监督机构和应急管理部门报告情况。
第十九条 【进度管理】项目法人应当依据国家及我省相应定额标准确定合理工期,并根据批复的项目工期进度和投资计划推进工程建设实施,督促工程参建单位做好进度保障,向发展改革部门、行业主管部门如实报送项目建设进度。
项目法人不得随意压缩已确定的合理施工工期。调整合同约定的勘察、设计周期和施工工期的,应相应调整相关费用,组织专家对工程质量安全技术措施进行论证。因极端恶劣天气等不可抗力以及重污染天气、重大活动保障等原因停工的,应给予合理的工期补偿。
第二十条 【验收管理】项目法人应当严格执行国家和行业规定的工程质量验收标准,参加分部工程质量验收,工程完工后按规定申请用地规划、消防、城建档案、人防等联合验收,联合验收通过后组织竣工验收。
项目法人收到工程竣工报告后,应当及时组织勘察、设计、施工、监理等有关单位进行竣工验收,重大工程或技术复杂工程可邀请有关专家参加。项目法人应当督促工程参建单位落实排水等配套设施功能性试验要求,按要求进行隐蔽验收和跟踪测绘,在竣工验收前进行内窥检测,并与相关市政管线实现标准化接入,杜绝混接错接漏接等。
第二十一条 【结算管理】项目法人应落实施工所需的资金保障,不得由施工单位垫资建设。发承包双方应通过合同约定,对结算周期内已完成且无争议的工程量(含变更、签证、索赔等)进行价款计算、确认和支付,支付金额不得超出已完工部分对应的批复概(预)算。严控签证和变更,不得擅自增加或减少建设内容、调整建设规模和建设标准、改变设计方案。项目法人应在合同约定时间内办理工程过程结算和竣工结算,不得以未完成审计、财政评审为由拖延工程结算、拖欠工程款。
第二十二条 【交付要求】工程竣工验收合格的,方可交付使用,项目法人应及时办理资产交付手续,并在规定期限内办理竣工财务决算,期限最长不得超过一年。
第二十三条 【档案管理】项目法人对建设工程档案移交工作负总责,应当健全建设工程项目档案管理制度,督促勘察、设计、施工、监理等单位及时归集建设工程实施过程资料,定期查验归集情况,与工程建设同步完成工程文件资料整理和数字化归档。项目法人组织工程竣工验收时,应查验建设工程档案的完整性、齐全性和真实性,对于建设工程档案不符合验收要求的,督促及时整改。工程竣工验收备案前,将符合归档要求的建设工程档案及时移交城建档案馆。
项目法人应当将项目法人及其法定代表人、相关责任人员针对项目作出决策决定、履行项目管理职责、项目资金使用管理等情况建立完整的项目档案,同步推进数字化归档,并与发展改革、财政、住房城乡建设等部门、纪检监察机关数据共享,并与建设工程档案一并移交城建档案馆归档,实现项目建设及管理全过程可管控可追溯。
第四章 使用维护管理
第二十四条 【质量保修】项目法人与施工单位应当在工程质量保修书中约定保修范围、保修期限和保修责任等,保修范围、保修期限必须符合国家及我省有关规定。
保修期限内出现涉及结构安全和使用功能质量缺陷的,项目法人应当及时通知施工单位并督促予以保修。发现涉及结构安全的质量缺陷,项目法人应当立即向工程所在地住房城乡建设主管部门报告,采取安全防范措施,协调配合依法依规处理;涉及结构安全的保修工程完成竣工验收后应当报工程所在地住房城乡建设主管部门备案。
第二十五条 【使用维护安全责任】项目业主承担使用维护安全责任,应当落实维护资金并加强资金的使用管理,依法依规合理使用,定期组织安全检查和维护,发现存在安全隐患的应当及时采取措施予以消除,确保安全运行;应当加强配套设施维护管理,定期巡查各类配套设施安全状态及运行情况,对发生故障或老化的进行维修或更换,确保施工作业和使用安全。
第二十六条 【既有建筑改造和装饰装修】项目业主不得擅自改变房屋使用性质、搭建建筑物或者构筑物、挖掘地下空间、改变建筑外立面,不得擅自变动建筑主体和承重结构。
涉及依法增加建筑面积、建筑高度、建筑层数,改变建筑外立面和建筑结构,变更使用性质的,项目业主应当在施工前委托原设计单位或者具有相应资质等级的设计单位进行施工图设计,并依法办理建设工程规划许可证、施工图审查、施工许可、竣工验收手续等。
第二十七条 【长效机制】研究构建全生命周期房屋安全管理长效机制,探索实施房屋体检、养老金、保险制度,推动既有房屋安全风险早预警,早处置,提升房屋安全管理专业化水平。
第二十八条 【加固与拆除管理】项目超过设计使用年限后需要继续使用的,项目业主应当委托具有相应资质单位鉴定,并根据鉴定结果采取加固、维修等措施,重新界定使用期。确需拆除处理的,应当将拆除工程发包给具有相应资质等级的施工单位,按照规定报工程所在地住房城乡建设主管部门或者其他有关部门备案。实施爆破作业的,应当遵守国家有关民用爆炸物品管理的规定。
第二十九条 【项目后评价】项目竣工验收及竣工结算完成并投入使用后的5年内,发展改革部门或者行业主管部门应当按照国家有关规定,选择有代表性的项目,采取委托中介服务机构等形式对项目进行后评价,后评价应当根据项目建成后的实际效果,对项目审批和实施进行全面评价并提出明确意见,评价结果纳入项目法人及法定代表人、相关责任人员的绩效管理。
第五章 监督管理
第三十条 【部门监管责任】发展改革、财政、自然资源、住房城乡建设、审计等部门依据职能分工,对项目法人终身责任制和项目业主责任制进行监督管理。发展改革、财政、住房城乡建设等部门应当共享、共认、共用相应建设工程计价依据、主要技术与经济指标、全过程工程造价历史数据等,实现全过程审批监管标准一致,应当加强初步设计审批与概算审批,施工图设计文件审查与最高投标限价审批的工作协同,确保项目技术性和经济性相统一。
第三十一条 【违法违规处理】项目法人、项目业主违反前述有关规定,发展改革、财政、自然资源、住房城乡建设、城市综合执法等相应行政主管部门应当责令改正,依法依规依职责处理,并将其抄送同级党委、政府;发现涉及违纪的,应将其违纪线索移送纪检监察机关。项目法人、项目业主非法违法建设或使用情节严重构成犯罪的,有关主管部门应当将违法线索移送公安机关实施行刑衔接,依法追究刑事责任。相关行政主管部门工作人员涉及违纪违法的,依法移送纪检监察机关或者其他有权机关处理。
第三十二条 【廉政管理】项目法人、项目业主应当履行廉政建设主体责任,健全集体研究、专家论证和技术咨询相结合的议事决策机制,针对招标采购、设计变更、工程计量、工程验收、资金结算等重点环节,落实廉政风险防控措施,加强全过程廉政风险防控。
第三十三条 【信用管理】发展改革、财政、自然资源、住房城乡建设、城市管理综合执法等行政主管部门应当建立健全信用信息管理制度,利用信用中国、建筑市场监管公共服务平台等信息化平台,实行分类监管,对信用好的实行激励措施,对存在严重失信行为的依法采取惩戒措施。应当加强协同联动,完善信用信息共享机制,规范信用评价行为,促进项目法人、项目业主依法依规履行职责。
第三十四条 【信息公开】凡不涉及国家安全和国家秘密、法律法规未禁止公开的政府投资项目,应当按照政府信息公开的有关规定,将项目法人、项目业主相关信息及其履行责任制情况向社会公开,并接受监督。
第六章 附则
第三十五条 交通运输、水利、能源、生态环境等政府投资项目参照执行,另有规定的从其规定。国有企业开展的企业投资项目,涉及本细则规定的相关事项的,参照执行。纳入财政评审范围的政府投资工程最高投标限价、决算等评审,按照财政部门有关规定执行。
第三十六条 本办法自2025年6月1日起施行。
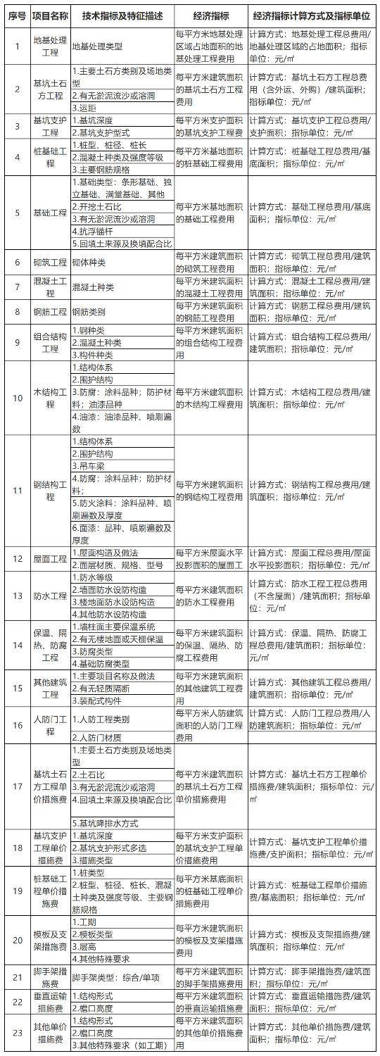
附件:建筑工程主要技术与经济指标清单
附件
建筑工程主要技术与经济指标清单

备注:装饰工程、电气工程、给排水工程、通风空调工程、采暖工程、智能化工程、消防工程、燃气工程、电梯工程、建筑物泛光照明工程、室外工程以及其他市政工程等参照相关工程造价指标指数测算标准等执行。
下一篇: 已经是最后一篇了 上一篇: 陕西省住建厅:关于印发2025...
相关资讯
- 陕西省住建厅:关于印发2025陕西省建设工程费用规则等计价依据的通知
- 北京市住建委:北京市房屋建筑和市政基础设施工程分散评标的实施意见(试行)
- 吉林省住建厅:加强全省房屋建筑和市政基础设施工程招标投标监管工作的若干意见(征求意见稿)
- 福建省住建厅:福建省房屋建筑和市政基础设施项目工程建设全过程咨询管理规定(试行)
- 贵州省人民政府:贵州省政府投资项目概算管理办法
- 西安市住建局:关于进一步规范房屋建筑和市政基础设施项目工程总承包管理的通知
- 北京市住建委:北京市房屋建筑和市政基础设施工程“评定分离”管理办法(试行)
- 中山市住建局:关于进一步规范房屋市政工程实名制管理的通知
- 天津市住建委:天津市房屋建筑和市政基础设施工程施工招标评标办法
- 山东省住建厅:山东省房屋建筑和市政基础设施工程危险性较大分部分项工程安全管理实施细则
同类文章排行
- 湖南省住建厅:湖南省政府投资项目法人终身责任制和业主责任制实施细则(征求意见稿)
- 陕西省住建厅:关于印发2025陕西省建设工程费用规则等计价依据的通知
- 江苏省住建厅:关于印发《江苏省建设工程质量检测管理实施细则》的通知
- 北京市住建委:北京市房屋建筑和市政基础设施工程分散评标的实施意见(试行)
- 吉林省住建厅:关于进一步加强全省房屋市政工程建设全过程管理的指导意见(征求意见稿)
- 吉林省住建厅:加强全省房屋建筑和市政基础设施工程招标投标监管工作的若干意见(征求意见稿)
- 住建部:关于印发智能建造技术导则(试行)的通知
- 住房城乡建设部建筑市场监管司关于征求 《关于开展注册公用设备、电气工程师执业工作的通知(征求意见稿)》意见的函
- 陕西人事考试网:关于陕西省2025年度监理工程师职业资格考试考务工作的通知
- 工业和信息化部关于印发《通信建设工程安全生产管理规定》的通知
最新资讯文章
您的浏览历史


