陕建发:关于对全省工程监理、造价咨询和招标代理企业执业行为专项检查情况的通报
亿诚建设项目管理有限公司成立至今有十年,关于工程造价、招标代理、工程监理、政府采购均有丰富的经验。任何有关问题,可以拨打4001830060(全国免费电话)进行咨询。
关于对全省工程监理、造价咨询和招标代理企业执业行为专项检查情况的通报
陕建发〔2017〕413号
各设区市住房和城乡建设局(建委),杨凌示范区住房和城乡规划建设局,西咸新区建设环保局,韩城市住房城乡建设局,神木市住房城乡建设局、府谷县住房城乡建设局,各有关企业:
为进一步提高我省工程监理、工程造价咨询及招标代理企业的服务质量,规范执业行为,加强事中事后监管,促进工程监理、造价咨询及招标代理行业健康发展,省厅于2017年8月底至9月对全省工程监理、造价咨询及招标代理企业进行了专项检查,现将检查情况通报如下:
一、总体情况
此次专项检查是在企业自查、地市全面排查基础上,省厅检查组听取当地建设主管部门汇报,并在各市县提供的企业和项目清单中采取随机抽取方式进行的。检查组共抽查了100家造价咨询企业及其分支机构137个项目、128家招标代理机构及其分支机构157个项目、89家监理企业107个项目。从检查结果看,各地市建设主管部门,对本次专项检查都能高度重视,按照陕建发〔2017〕169号文件要求,积极安排部署,认真排查。其中西安、延安、咸阳、汉中、安康、西咸新区制定了专项整治行动方案,对排查出问题逐一落实,提出整改要求,不放过一个死角。
二、好的方面
(一)工程造价咨询和招标代理
1.企业执业质量水平普遍较好。大多数受检企业内部执业质量控制体系健全,质量控制流程明晰,能较好地执行《建设工程造价咨询成果文件质量标准》,在资料收集、三级复核制度、报告文本格式等方面比较到位。
2.招标文件编制比较规范。大多数受检企业能完全按国家《标准施工招标文件》格式及内容进行编制,有招标公告、投标人须知、评标办法、合同条款约定、技术标准等方面的内容。
3.工程量清单、最高限价编制比较规范、内容齐全。大部分企业都能按照我省现行《陕西省建设工程工程量清单计价规则》执行,分部分项、措施项目、其他项目、规费、税金五大清单项目齐全,最高限价计价依据正确,执行我省现行的建设工程消耗量定额、工程量清单计价费率的标准,最高限价没有任意降低或提高现象。
4.档案管理健全。大多数受检企业都有档案室,档案管理有制度,专人管理,归档整理及时,检查的成果文件内容齐全。
5.企业市场行为日趋规范。受检企业遵守法律法规、依法执业意识普遍增强,并具有一定的自我约束能力,检查中未发现企业有转包承接咨询业务等违法、违规行为。
对此次检查中执业行为相对规范,质量管控措施到位,成果文件质量较高的安康市兴盛工程造价咨询有限公司、陕西兴正工程造价咨询有限公司、陕西锐驰项目管理有限公司、陕西华鼎工程造价事务所有限公司、陕西希地工程项目管理有限公司、宝鸡东胜工程造价咨询监理有限责任公司、陕西鸿宇工程咨询有限公司、陕西中正建设工程咨询服务有限公司提出表扬。
(二)工程监理
1.大多数项目监理机构专业配套,人员到位,能够履行监理职责;现场资料齐全,能反映监理巡视、旁站、检查验收、见证取样工作。
2.对危险性较大的分部分项工程,提供了方案审查、专监论证交底、检查、联合验收资料,能履行监理安全生产法定职责。
3.项目监理机构在现场发现质量、安全等问题,能签发监理通知单,要求施工单位整改并跟踪落实,能履行监理责任主体责任。
对此次现场检查项目情况较好的陕西中安工程管理咨询有限公司、中煤陕西中安项目监理有限责任公司、陕西建科建设监理有限责任公司、中国轻工业西安设计工程有限公司、汉中市工程建设监理公司、安康市天成建设工程监理公司、安康市长达工程监理公司、陕西远大工程项目管理有限公司提出表扬。
三、存在的主要问题
(一)工程造价咨询和招标代理
1.企业管理制度执行不到位。大部分企业的管理制度普遍流于形式,执业过程中未按质量控制措施执行,无法体现成果文件的二、三级审核制度,就是有三级审核表,也存在着造假现象;各企业的档案未落实档案管理制度,个别企业存在着以成果文件资料汇编制度形式代替档案,且档案存放零散;存在着无档案接收、借阅和送还记录;还有的企业无档案室、无档案台账;大部分企业无专人进行档案管理,归档资料缺少计算底稿、电子光盘等必要的计价资料。
2.招标文件编制水准较差。虽然大部分企业都能按照国家招标示范文本执行,但还存在部分企业未按文件规定执行,招标文件仅填写招标过程需要知道的内容和有利于招标人的内容;招标文件中关于合同主要条款内容不符合相关规定,存在着缺少工程预付款约定,只有履约担保、无支付担保;部分存在着没有进度款约定、合同价款调整约定,风险内容和范围采用无限风险方式,竣工结算时限和确定均未执行财建〔2004〕369号文件,个别还存在着不执行政策性调价等。
3.工程量清单、最高限价编制存在问题较为突出。工程量清单、最高限价编制水平较差,部分企业将工程量清单和最高限价的编制说明混二为一,个别还存在着无编制说明现象;分部分项工程量清单都采用填充式机械做法,对不需要内容未做删减,造成项目特征有乱杂现象,个别分部分项工程量清单普遍存在着项目特征描述不严谨,项目特征与工程内容相互矛盾的现象;措施项目清单、其他项目清单均存在未按拟建工程实体情况列项;大部分都未列计日工清单项目。最高限价选用的材料单价存在着同一项目同一材料价格不一致;还存在综合单价组价不合理、换算错误等现象;措施项目计价未按清单项目内容进行组价,存在漏项现象;竣工结算审查普遍存在着过程文件及相关资料不全,缺少审查范围、审查方法。个别还存在着人工、材料价差等未按相关规定或约定进行调整等。
4.执业成果文件质量执行不到位。多数企业对《建设工程造价咨询成果文件质量标准》等国标标准和行业规范了解深度不够;存在着编制人、复核人盖章签字不规范;成果文件盖章的造价工程师基本上都不是自己本人的成果;个别缺少企业资质专用章、法定代表人盖章;竣工结算缺少分部分项费、措施费、其他项目费对比表;结算资料归档不完整;部分企业无服务对象评价。
5.分支机构设置过多。个别甲级单位招标代理和造价咨询企业设置的分支机构过多,有的一个市区设立多家分公司;分公司使用公司的执照和资质,但从质量管理、人员管理、办公条件等方面没有按甲级企业的标准执行。大部分分公司是租用房,办公设施简陋,执业人员流动大,个别的执业人员还没有资格证。
6.建设行政主管部门监管力度不够
通过检查发现,部分市级建设行政主管部门仍然存在重资质轻监管现象,没有对企业的执业行为进行有效监督检查;对执业人员的不规范执业行为缺少监管。
(二)工程监理
1.部分监理公司疏于对项目监理部的监管,公司对项目监理部的检查不能提供有效证据;个别监理企业设立的异地分支机构违规越权开具总监授权书、审批监理规划、质量评估报告等;监理规划和监理实施细则缺乏针对性;
2.项目总监对现场情况不熟悉、安装专业监理工程师配备不足;缺少对项目危险源的辨识和检查记录;
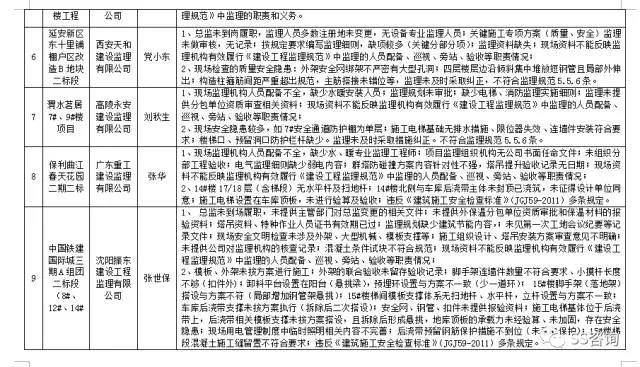
3.三宝四口、五临边、临时用电、深基坑、塔吊、施工电梯、施工机具、脚手架、模板支撑等重点安全部位或设施不能及时检查验收;塔吊、施工升降机、物料提升机未办理许可登记手续运行;主要材料台账缺失、内容不细,不能反应联合验收和材料进场控制情况;现场安全隐患严重、质量问题明显的项目,不能及时签发监理通知单或停工整改指令;桩基、地基与基础、主体分部验收滞后。
对于这次检查中存在问题严重的企业汉中博瑞工程咨询有限公司、陕西正源工程造价咨询有限责任公司、延安中信海城造价咨询有限公司、陕西诚信达工程建设咨询有限责任公司、陕西长信工程造价事务所有限公司、陕西方宇工程造价咨询监理有限责任公司、陕西瑞信项目管理有限公司、陕西华诚工程造价咨询监理有限责任公司、陕西中金华项目管理有限公司、陕西天合建设项目管理有限公司、陕西林华建设工程项目管理集团有限公司、陕西淏远工程项目管理有限公司、陕西伍城项目管理咨询有限公司、西安天和建设监理有限公司、高陵永安建设监理有限公司计入不良记录一次,有效期一年;上海文汇工程咨询有限公司、北京泛华国金工程咨询有限公司、广州市恒合工程监理有限公司、浙江江南工程管理股份有限公司、广东重工建设监理有限公司、沈阳振东建设工程监理有限公司清除出陕西市场,一年内不得办理入陕登记(问题详见附件1、2)。
陕西仲成建设项目咨询管理有限公司不配合检查工作,拒不提供检查资料,计入不良记录一次,有效期三年。
监理工程师潘金品(注册证号:20111373)违规同时在陕西方宇工程咨询有限公司龙钢禹锦园小区二期4#、5#住宅楼及地下车库工程和西安华兴公路工程咨询监理有限公司渭南西交康桥双语幼儿园两个项目上担任总监及总监代表,要求立即整改,并对个人计入不良记录一次。
四、下一步工作及要求
1.全省各工程监理、造价咨询和招标代理企业要针对通报中提出的问题,按照自己企业实际情况认真对照,自查自纠,举一反三。监理企业要认真履行监理三控、两管、一协调、履行安全生产法定责任,发挥监理现场监督管理作用,履行五方责任主体的监理职责,把好工程质量安全关。造价咨询和招标代理企业进一步改进并落实企业执业质量控制机制,工程量清单编制与计价水平,提高和加快更新从业人员执业水平,提高掌握和应用新技术手段的能力。
2.各工程监理、造价咨询和招标代理企业,要认真履行企业责任,加强对所代理项目的检查监督,严格按法律法规履行公司的管理职责。注册地外设有分支机构的企业,要加强对分支机构的管理,严防分支机构违规运营。
3.各市建设主管部门针对检查中发现的问题和现象,及时整改落实并纳入日常监管重点。要加强对事中事后监管力度,充分发挥我省建筑市场与诚信信息发布平台作用,严肃查处违法违规行为。加大动态考核力度,定期对工程造价执业人员进行业绩考核,不良行为考核等,对于有违法违规行为的企业和工程造价执业人员要坚决依法进行查处,对执业过程中存在的普通性问题,要开展专项整治,对存在不良行为的企业和人员,要进行通报并记入不良信用。
4.省厅将对工程监理、造价咨询和招标代理企业执业行为检查常态化,完善企业及工程造价执业人员的信用评价办法,对企业资质实行动态管理。促进我省工程监理、造价咨询和招标代理企业执业水平的规范和提高,维护建设市场各方主体的合法权益。
附件:1.工程造价咨询、招标代理企业问题列表
附件:2.监理企业问题列表
陕西省住房和城乡建设厅
2017年10月30日







下一篇: 工程监理咨询机构:外墙保温实施... 上一篇: 工程咨询资质正式取消,发改委发...
相关资讯
- 宁夏加强建设工程监理工作 四种行为将被列入“黑名单”
- 因真诚专业服务赢口碑-空港安居置业授予亿诚“优秀造价咨询单位”
- 亿诚管理屈小军总工获评“2022年度陕西省政府采购代理机构先进工作者”荣誉称号!
- 亿诚管理荣获陕西省监理协会2021年度优秀工程监理企业称号
- “学习二十大 奋进新征程”劳模工匠进校园、进企业活动走进亿诚建设项目管理有限公司
- 喜报|全国政府采购服务质量信用AAA级新鲜出炉——亿诚管理位居54
- 广东烟草湛江市有限公司物流配送中心2022-2025年运输装卸服务项目中标候选人公示(湛江)
- 广东烟草湛江市有限公司2022年专卖管理工作服采购项目中标结果公示(湛江)
- 抚州市东乡区方舱医院改造工程造价预算项目中选结果的公告(抚州)
- 涞源县新型智慧城市建设项目监理中标结果公告(保定)


