苏州废止35份招投标领域文件!自2021年12月1日起停止执行
苏州废止35份招投标领域文件!自2021年12月1日起停止执行

市住房城乡建设局关于持续优化营商环境清理规范工程招投标领域有关文件的通知
苏住建建〔2021〕55号
各市、区住建局,苏州工业园区规建委;张家港保税区规建局,各有关单位:
为贯彻落实国务院《优化营商环境条例》、《江苏省优化营商环境条例》,维护市场公平竞争秩序,持续优化我市招标投标领域营商环境,根据《关于建立健全全省招标投标领域优化营商环境长效机制的通知》(苏发改法规发〔2021〕403号)和苏州市优化营商环境工作领导小组办公室《关于做好招标投标领域优化营商环境长效机制有关工作的通知》要求,各市、区对涉及招投标的规范性文件等制度规则进行了全面清理。现将废止的文件(详见附件)汇总予以公布,相关文件自2021年12月1日起停止执行。
请各市、区招投标监管部门做好废止文件有关事项的衔接工作,确保招投标工作顺利进行。
招投标市场监督举报电话:65106478。
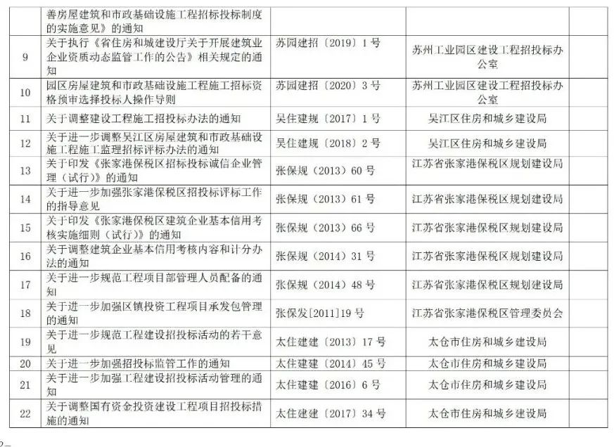
附件:废止的文件目录
苏州市住房和城乡建设局
2021年11月12日



下一篇: 施工合同约定采用固定价格包干的... 上一篇: 大事件!9门变6门!一级注册建...


