西安市住建局:关于《关于进一步加强全市建设施工领域危大工程安全管理的通知》等通知
各区县、开发区住建部门,各相关单位:
为加强房屋建筑和市政基础设施危大工程安全管理,规范全市危大工程专家论证及专家库动态管理工作,压实五方主体责任,切实管控重大风险,防范各类安全事故,现就有关事项通知如下:
附件1:《关于进一步加强全市建设施工领域危大工程安全管理的通知》






附件2:《关于建筑施工危大工程模板支撑体系安全专项检查的通报》







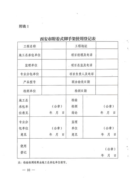
附件3:《建筑施工附着式脚手架和高处作业吊篮安全管理实施意见》











下一篇: 关于开展西安市建筑施工总承包企... 上一篇: 住建部:《关于进一步深化工程建...
相关资讯
- 西安住建局:关于进一步加强房屋使用安全管理的通知
- 住建厅:发布《危险性较大的分部分项工程安全管理标准》,6 月1日起实施,将大型结构整体平移、转体工程,有限空间作业纳入管理
- 广州、厦门部署岁末年初建筑施工生产安全管理工作
- 金华市建设工程有限空间作业安全管理措施
- 北京市 | 电动运输车不得驶入施工升降机和卸料平台。施工总包单位对施工现场内使用电动运输车安全管理负总责。
- 安全生产月|加强监理项目巡查 提升质量安全管理
- 安全生产月|加强监理项目巡查 提升质量安全管理
- 湖南省 | 排查七个方面的隐患,加强施工现场临时用电安全管理
- 东莞 | 轨道1号线工程东同区间1#联络通道掌子面发生涌泥事件,未造成人员伤亡,住建局下发加强矿山法隧道施工安全管理的通知
- 广东:最新发布《广东省建筑施工安全管理资料统一用表》


