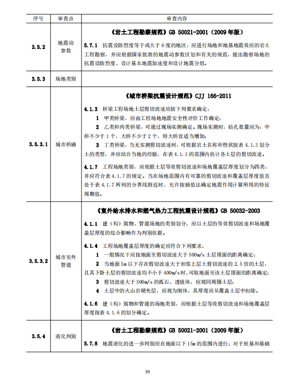
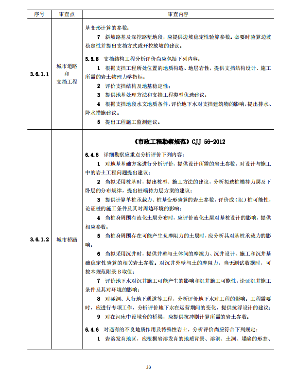
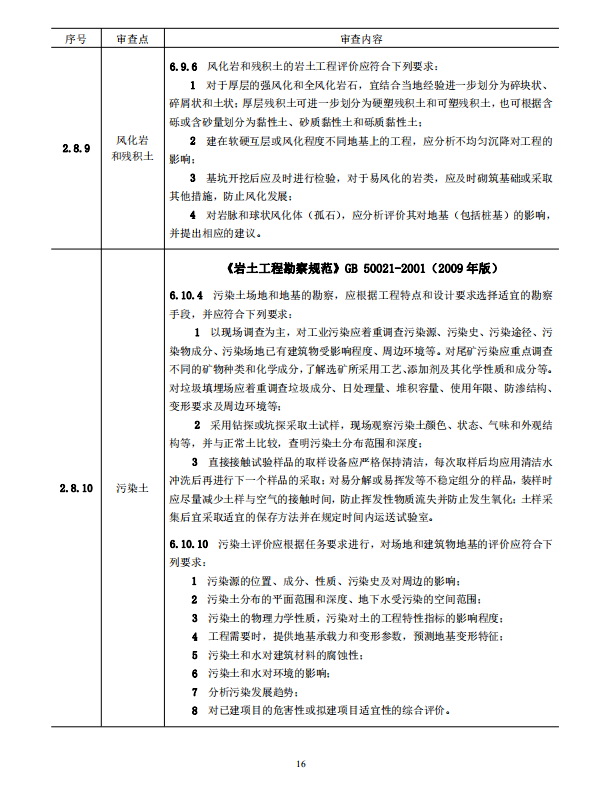
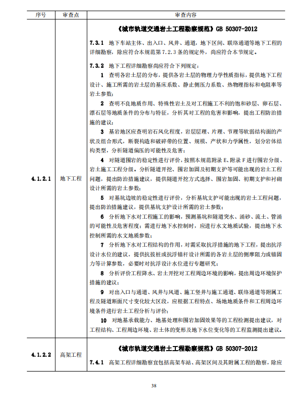
住建部发布关于印发岩土工程勘察文件技术审查要点(2020版)的通知
住房和城乡建设部关于印发岩土工程
勘察文件技术审查要点(2020版)的通知
各省、自治区住房和城乡建设厅,直辖市住房和城乡建设(管)委,北京市规划和自然资源委,新疆生产建设兵团住房和城乡建设局:
为进一步加强房屋建筑和市政基础设施工程勘察设计质量监管,规范施工图设计文件审查工作,我部组织修编了《岩土工程勘察文件技术审查要点(2020版)》。现印发给你们,请遵照执行。原《岩土工程勘察文件技术审查要点(2013版)》自本通知印发之日起废止。
中华人民共和国住房和城乡建设部
2020年10月15日
(此件公开发布)
附件:1、岩土工程勘察文件技术审查要点(2020版)
下一篇: 什么是依法必招项目 上一篇: 重磅|11月起,住建部将开展混...
相关资讯
- 住建部发声:全面启动城市基础设施生命线安全工程建设
- 住建部:关于征求《2023年工程建设规范标准编制及相关工作计划(征求意见稿)》的通知
- 住建部:就国家标准《绿色建筑评价标准》公开征求意见
- 征求意见 | 住建部:《关于推进工程建设项目审批标准化规范化便利化的通知(征求意见稿)》
- 国家发改委、住建部等13部门:招标人不得强制要求投标人、中标人缴纳现金保证金!
- 住建部刚刚通报:12项工程业绩均不存在,撤销一级资质!
- 住建部安全培训课程 |《房屋市政工程生产安全重大事故隐患判定标准(2022版)》解读
- 住建部 | 《关于进一步做好建设工程档案归档管理工作的通知(征求意见稿)》
- 住建部:同意3家建企“升特”,通过率仅27%!
- 住建部成立建设工程消防技术专业委员会


