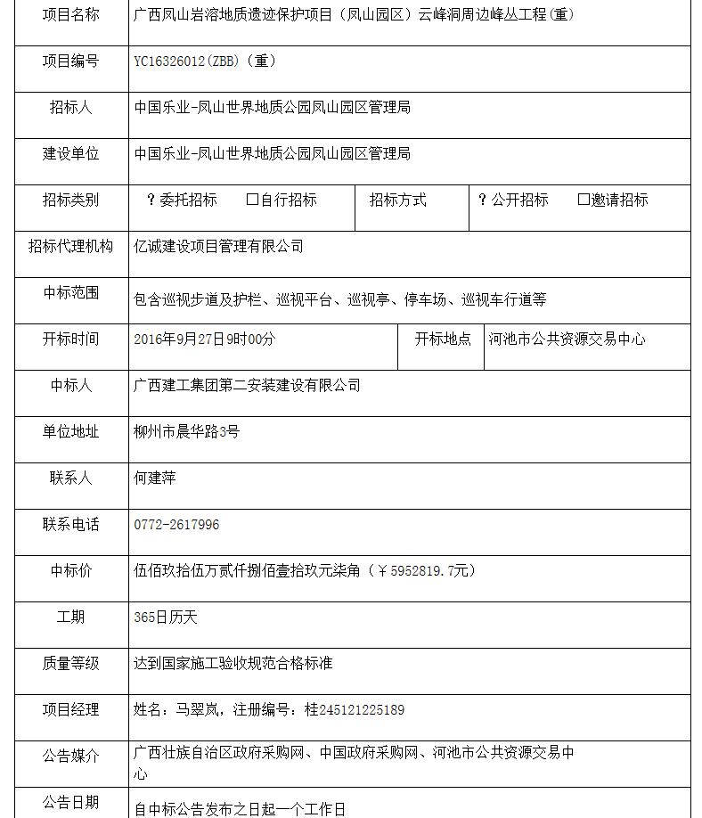
广西凤山岩溶地质遗迹保护项目(凤山园区)云峰洞周边峰丛工程(重)中标公告项目编号:YC16326012(ZBB)(重)(广西)
亿诚建设项目管理有限公司受中国乐业-凤山世界地质公园凤山园区管理局的委托,就广西凤山岩溶地质遗迹保护项目(凤山园区)云峰洞周边峰丛工程(重) 中标候选人公示项目(项目编号:YC16326012(ZBB)(重))组织采购,评标工作已经结束,中标结果如下:
一、项目信息
项目编号:YC16326012(ZBB)(重)
项目名称:广西凤山岩溶地质遗迹保护项目(凤山园区)云峰洞周边峰丛工程(重) 中标候选人公示
项目联系人:杨工
联系方式:0778-2320785
二、采购单位信息
采购单位名称:中国乐业-凤山世界地质公园凤山园区管理局
采购单位地址:凤山县旅游局一楼
采购单位联系方式:陈工0778-6825645
三、项目用途、简要技术要求及合同履行日期: /
四、采购代理机构信息
采购代理机构全称:亿诚建设项目管理有限公司
采购代理机构地址:河池市新建东路18号金旅大厦801.802.803室
采购代理机构联系方式:杨工0778-2320785
五、中标信息
招标公告日期:2016年09月05日
中标日期:2016年10月08日
总中标金额:595.28197万元(人民币)
评审专家名单:覃俐橄、甘本伟、陶长群、蓝春、卢晓峰
六、其它补充事宜

招标人:中国乐业-凤山世界地质公园凤山园区管理局
招标代理机构:亿诚建设项目管理有限公司
入围价格:595.0万元(人民币)
下一篇: 赤壁市美丽乡村建设太阳能路灯项... 上一篇: 吴忠市黄河文化体育会展中心建设...
相关资讯
- 青海省工程建设项目招标投标管理办法(征求意见稿)
- 广东烟草湛江市有限公司遂溪县分公司遂溪县分公司2023-2024年员工餐饮外包服务采购(二次)中标结果公示(湛江)
- 广东烟草湛江市有限公司遂溪县分公司2023-2024年员工餐饮外包服务采购(二次)中标候选人公示(湛江)
- 陕西:关于印发《陕西省2023年政府采购领域“四类”违法违规行为专项整治工作实施方案》
- 【万元加盟】加盟甲级招标代理公司优势在哪?利润如何?
- 【万元加盟】亿诚管理-甲级工程造价咨询公司加盟合作流程
- [万元加盟]亿诚管理-招标代理公司加盟与挂靠的区别?
- 宝鸡市公共资源交易中心:关于全面实施政府采购“不见面开标”的通知
- 湖南省住房和城乡建设厅关于落实推进建设全国统一大市场有关事项的通知
- 广东烟草湛江市有限公司信息中心2023-2026年网络安全设备续保服务采购项目中标结果公示(湛江)
同类文章排行
- “河长制”镇级河渠管护服务项目中标公示(汕头)
- 广东烟草湛江市有限公司遂溪县分公司遂溪县分公司2023-2024年员工餐饮外包服务采购(二次)中标结果公示(湛江)
- 湛江经济技术开发区消防救援大队厨房设备及安装项目中标(成交)公示(湛江)
- 广东烟草湛江市有限公司遂溪县分公司2023-2024年员工餐饮外包服务采购(二次)中标候选人公示(湛江)
- “河长制”镇级河渠管护服务项目竞争性磋商公告(汕头)
- 广东烟草湛江市有限公司遂溪县分公司2023-2024年员工餐饮外包服务采购(二次)更正公告(湛江)
- 湛江经济技术开发区消防救援大队厨房设备及安装项目招标公告(招标编号:YC23475053(CGP))(湛江)
- 广东遂溪农村商业银行股份有限公司日用品采购项目(三次)中标(成交)公示(湛江)
- 广东遂溪农村商业银行股份有限公司员工2023-2025年补充医疗险项目(二次)中标(成交)公示(湛江)
- 广东烟草湛江市有限公司遂溪县分公司2023-2024年员工餐饮外包服务采购(二次)招标公告(湛江)
最新资讯文章
您的浏览历史


