国家发改委:关于印发国家发展改革委重大项目后评价报告编写通用大纲的通知

各省、自治区、直辖市及计划单列市、新疆生产建设兵团发展改革委:
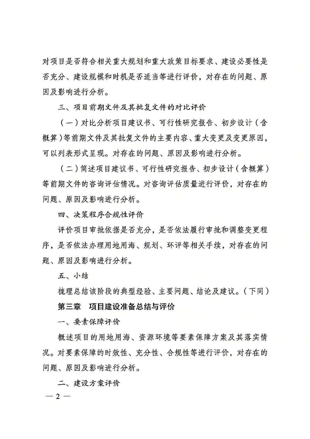
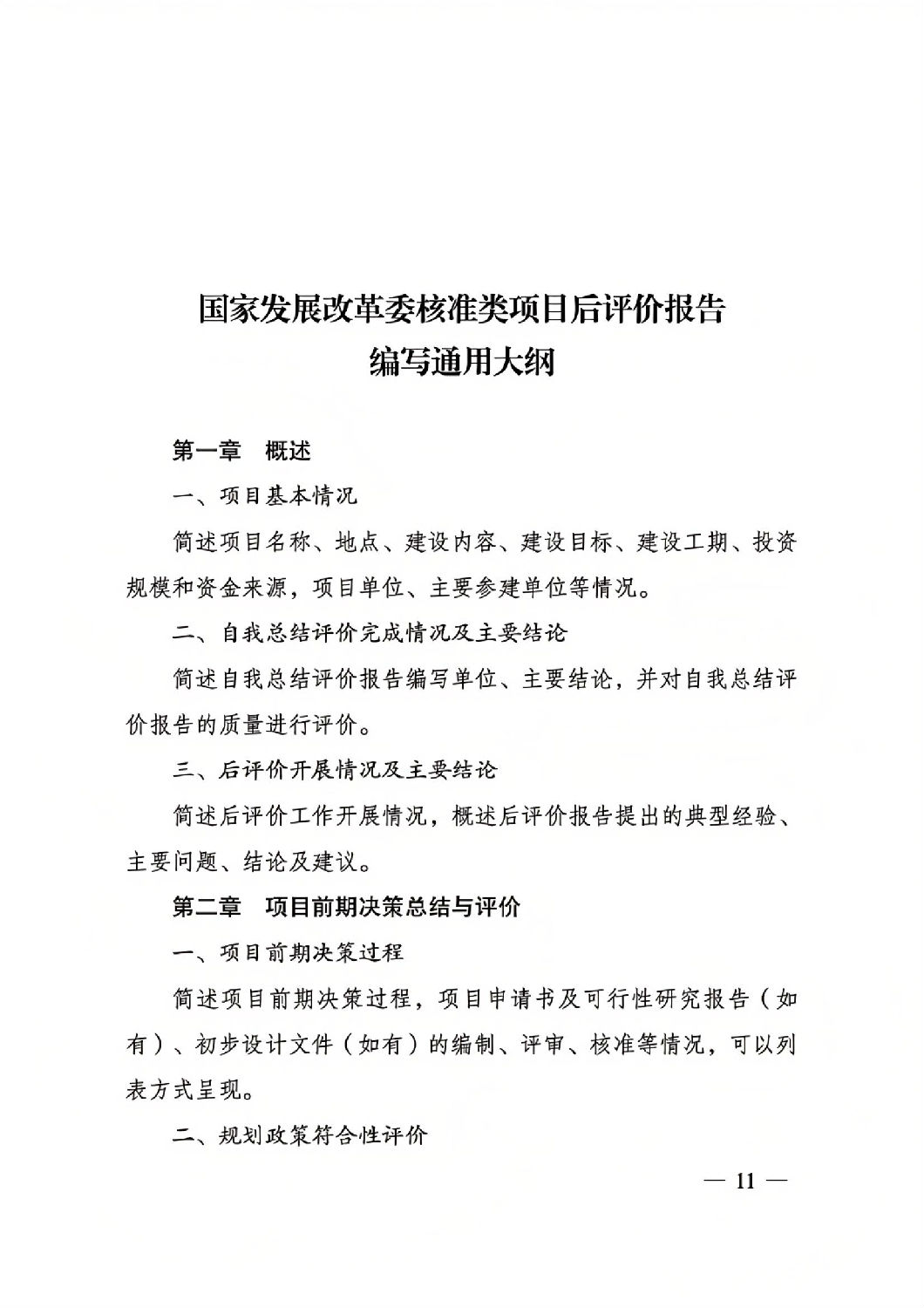
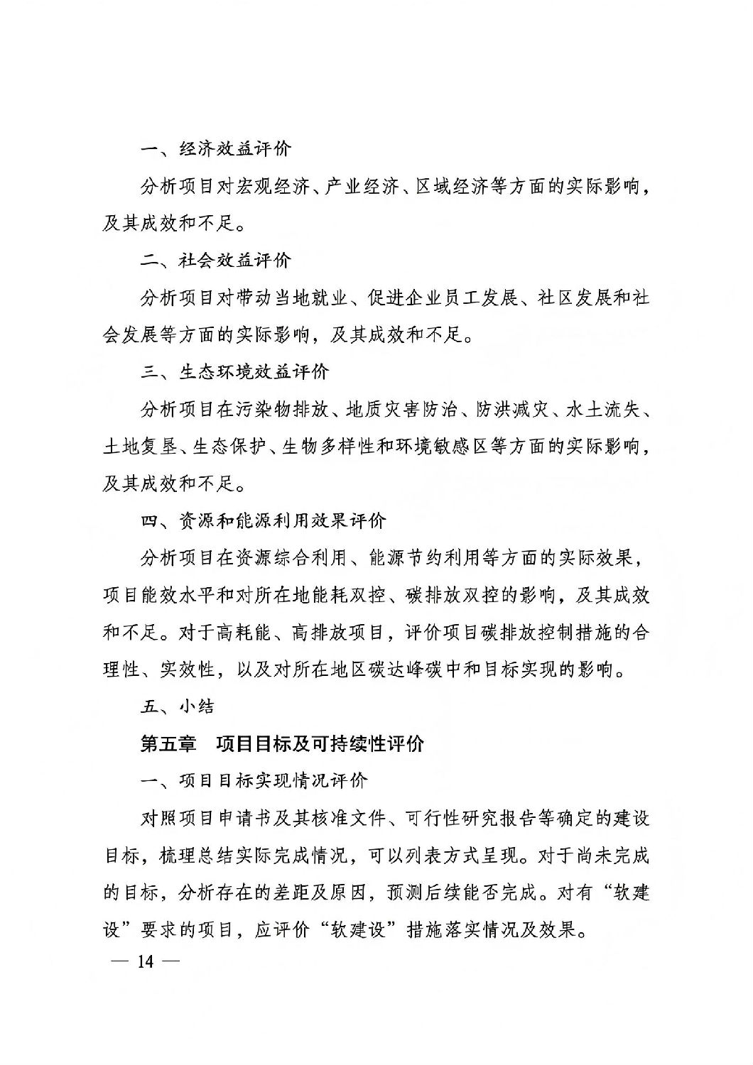
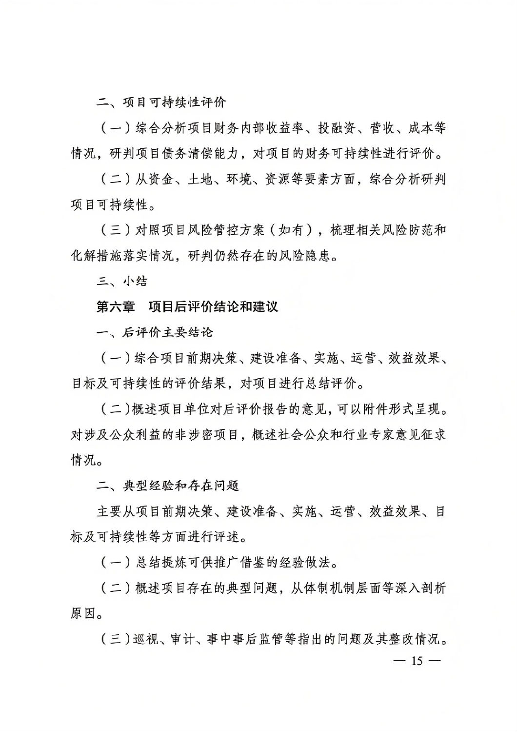
为进一步规范重大项目后评价工作,根据《国家发展改革委重大项目后评价管理办法》(发改评督规〔2024〕1103号)相关规定,我们编制了国家发展改革委重大项目后评价报告编写通用大纲,分为政府投资项目、核准类项目、专题后评价报告3类。现印发给你们,请结合实际参照执行。
国家发展改革委办公厅
2025年6月18日






















下一篇: 已经是最后一篇了 上一篇: 吉林省人民政府:吉林省招标投标...
同类文章排行
- 国家发改委:关于印发国家发展改革委重大项目后评价报告编写通用大纲的通知
- 吉林省人民政府:吉林省招标投标活动异议与投诉处理办法(试行)
- 山东省发改委:山东省工程建设项目招标人主体责任清单(2025年版)
- 广东省工程造价协会技术咨询与纠纷调解中心收费管理办法(试行)
- 甘肃省建设工程造价管理协会:甘肃省建设工程造价咨询服务项目及收费指引
- 水利部关于水利工程建设环境保护监理资质有效期届满处理和水利工程建设监理单位资质变更申请审核有关事项的公告
- 广州市住建局:关于加强房屋建筑工程混凝土试件制作管理的通知
- 陕西省住建厅:关于进一步做好建筑施工安全生产责任保险工作的通知
- 浙江省住建厅:关于公开征求《浙江省建筑业条例(草案)》意见的公告
- 浙江省发改委:浙江省能源领域工程建设项目招投标监管指导意见(试行)
最新资讯文章
您的浏览历史


